云南省人民政府
云政发〔2020〕34号
云南省人民政府关于向中国(云南)自由贸易试验区各片区管委会下放第一批省级管理权限的决定
各州、市人民政府,省直有关部门:
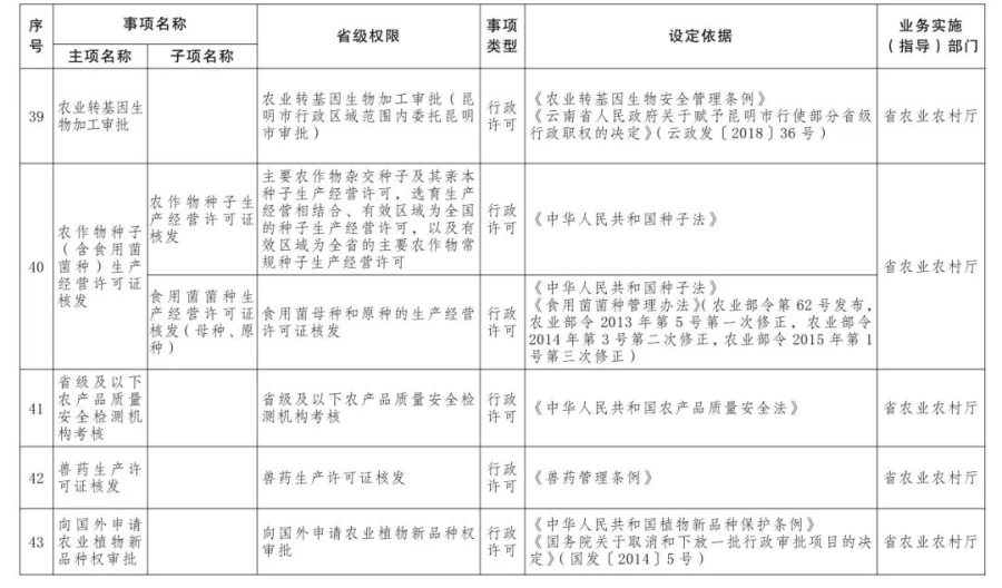
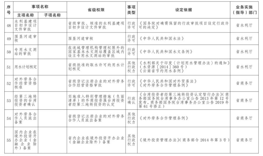
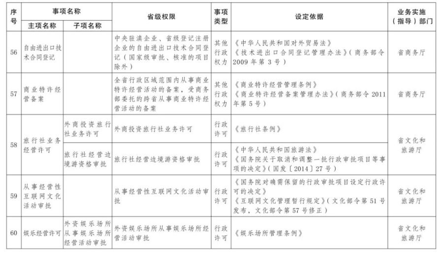
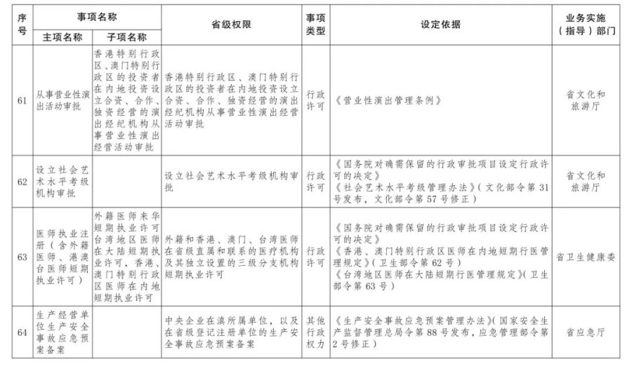
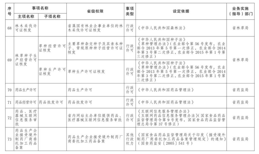
按照《国务院关于印发6个新设自由贸易试验区总体方案的通知》(国发〔2019〕16号)和《国务院关于同意新设6个自由贸易试验区的批复》(国函〔2019〕72号)精神,省人民政府研究决定,向中国(云南)自由贸易试验区(以下简称云南自贸试验区)昆明、红河、德宏片区管委会下放第一批省级行政权力事项73项,其中行政许可事项55项,行政确认事项2项,其他行政权力事项16项。
省直有关部门要按照“谁赋权、谁监管”的原则,认真做好下放行政权力事项日常规范运行的协调和监督工作,创新和加强事中事后监管,健全监管规则和标准,做好衔接工作,加强业务指导培训,严格落实监管责任,及时协调解决权力下放过程中遇到的困难和问题,确保“放得下、放得稳、接得住、管得好”。自本决定印发之日起,30个工作日内完成权力移交工作。云南自贸试验区领导小组办公室要加强跟踪检查和沟通协调,及时发现问题并提出调整建议,对有关重大事项及时请示报告,确保各项权力规范高效运行。云南自贸试验区各片区管委会要按照“谁行权、谁担责”的原则和权责一致的要求,依法承担承接事项的管理职责,做好与权责清单的衔接,编制办事指南,优化服务流程,提高办事效率,确保各项权力规范管理,优化运行。
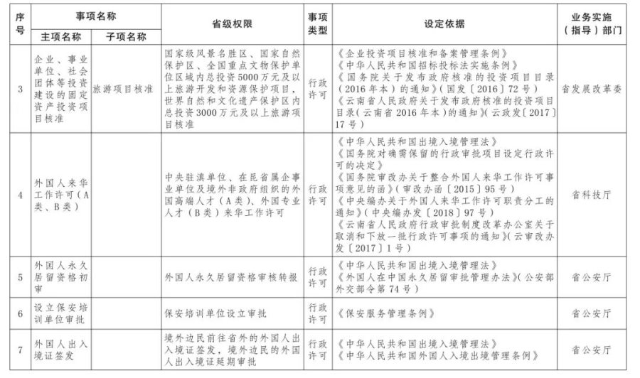
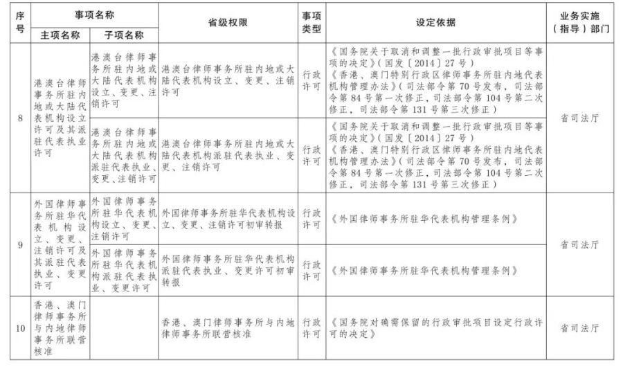
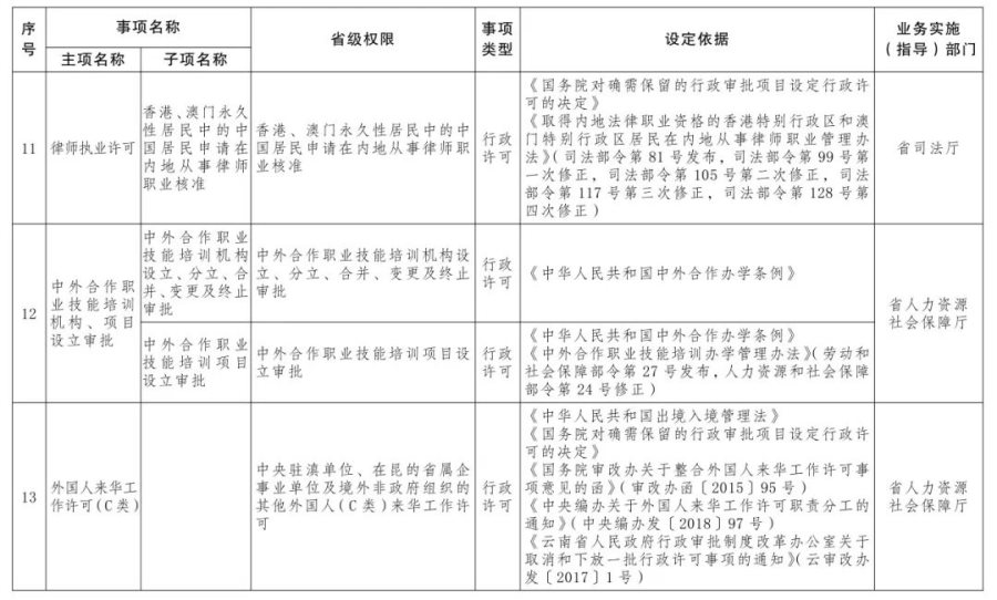
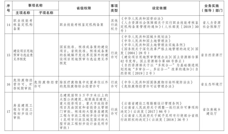
附件:向中国(云南)自由贸易试验区各片区管委会下放第一批省级管理权限的目录
云南省人民政府
2020年12月6日
(此件公开发布)
附件
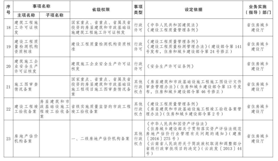
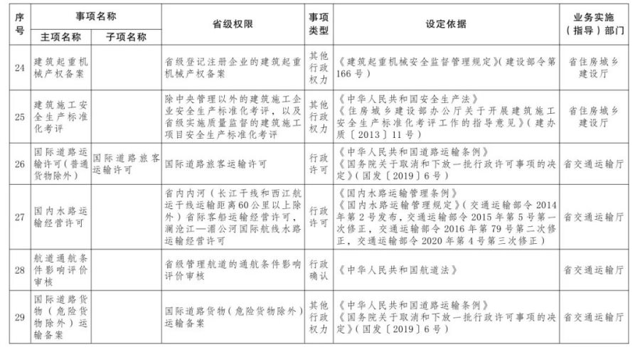
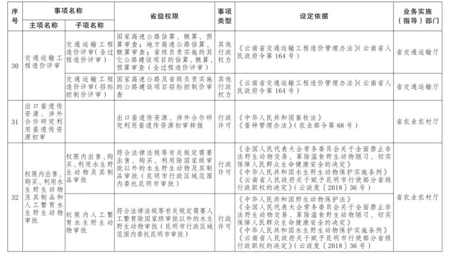
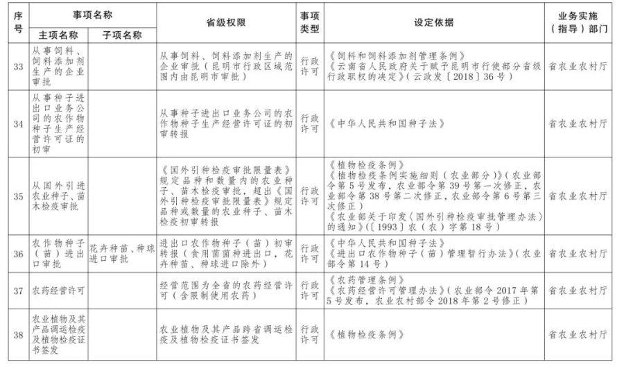
向中国(云南)自由贸易试验区各片区管委会下放第一批省级管理权限的目录

















滇公网安备
53310002000503号


