近日,瑞丽市东烁住宅楼建设项目成功办理水电气网联合报装“一件事”。
企业负责人表示:“过去办理水电气网接入业务时,至少往返4趟,费时又费力。现在,只要一网一次提交申请,后面都不用操心了,也不用再跑多个部门提交申请。另外,我们对电脑操作不熟悉,窗口的工作人员还全程指导帮办,这真的是花了很多心思才做出来的事情。”
事项集成 一网速办
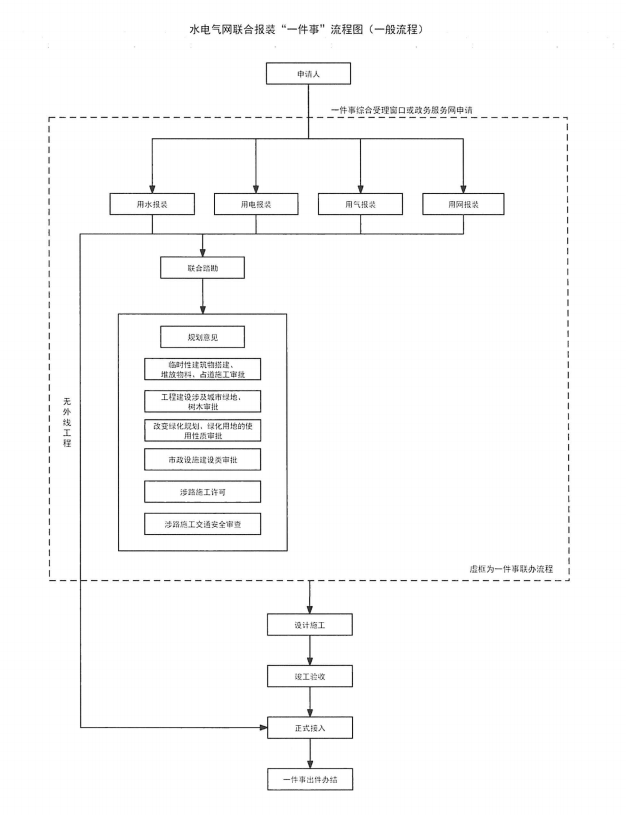
今年以来,瑞丽市聚焦“高效办成一件事”,依托“云南省政务服务平台”,将169个政务服务事项高效集成为26个主题事项,集成化办理。省级第一批16个重点事项平均压减材料66.7%、压减环节80.1%、压减时限73.3%、压减跑动91.7%。目前,线上线下共办结2178件。其中,水电气网联合报装“一件事”主题事项办理环节由11个减少为2 个,申报材料由 15 项精简为4项,办理时限由 100个工作日压缩为5个工作日,压缩率达95%。实现了用水、用电、用气、通信联合报装“一张表单、一窗受理、联合踏勘、联合施工、联合验收”切实提升企业办事便利度、提高服务质效和水平。

先导后办 全程无忧
以“先导后办,帮办代办”的服务理念,将德宏片区综合窗口服务再前置,解决“在哪办、怎么办、好不好办”的问题,帮助申请人好办、快办、高效办理。在水电气网联合报装“一件事”中,利用综合窗口工作人员业务优势,根据报装申请信息提前对接,实行“一对一”“点对点”服务,了解企业实际需求,指导完善设计方案和申报材料,实现账号注册、资料上传等全流程帮办,减少企业跑办次数,降低办理成本。另外,针对不能到现场领证的企业及群众采取“送证上门”服务。

线上一键 线下多联
组建水电气网联合报装工作组,完善联络机制,全面落实要素保障,实行“一个平台、一张表单、一键提交”,企业无需再跑腿,即可完成水电气网报装申请。线下交由“一支队伍”,由德宏片区行政审批局牵头相关部门在收到报装申请后,进行现场联合勘察,一次性确定最优管线布局和施工方案,指导施工队伍按照统一的施工计划和标准进行作业。

优势联合 提速增效
发挥行政审批局相对集中的审批优势,将水电气网联合报装“一件事”外线工程涉及的消防通道开设、工程建设绿地审批、占用和挖掘城市道路、城镇污水排入排水管网等多个现场勘察一次办结,最大程度减少接入环节。改变了过去水电气部门各自勘察、施工的模式,避免了多次开挖、重复施工对周边环境和居民生活造成的影响,形成了“一网流转、一体踏勘、一套评价”的工作模式。

请注意
瑞丽市水电气网联合报装“一件事”,可通过电脑端、窗口端等线上线下多渠道办理。
窗口端
前往瑞丽市政务服务中心一楼“高效办成一件事”综合受理窗口办理
电脑端
登录云南省政务服务平台-点击“高效办成一件事”模块。

滇公网安备
53310002000503号


