当前位置:网站首页 > 生态环境 > 主动公开基本目录

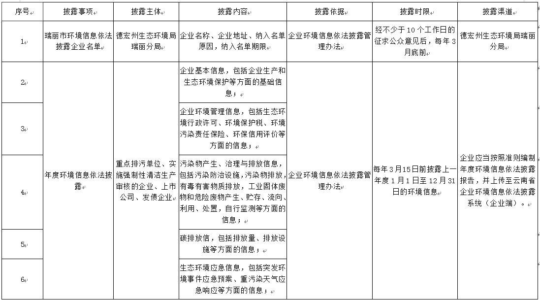
德宏州生态环境局瑞丽分局2023年环境信息依法披露基本目录

浏览量:4821   作者:  日期:2023/11/20
174053786880517405379040861740537930506
文章来源:德宏州生态环境局瑞丽分局
上一篇:(没有上一篇文章) 下一篇:(没有下一篇文章)

主办单位:瑞丽市人民政府办公室  运行维护:瑞丽市电子政务股
滇ICP备13000534号-1    滇公网安备 53310002000503号
政府网站标识码:5331020001  常见问题  地址:瑞丽市新建路2号    邮编:678600
电话: 0692-4141329 0692-4119285