瑞丽市幼儿教育集团于2024年12月19日正式成立,集团以瑞丽市第二幼儿园为核心园,同时吸纳瑞丽市第一幼儿园、景馨分园、芒沙分园以及弄么湖分园作为成员单位。集团采用统一管理模式,以实现资源的优化配置与高效协同。目前,因集团业务拓展、招生规模扩大,现面向社会公开招聘编外聘用人员。现将相关招聘事项通告如下:
一、招聘原则
招聘工作坚持“公开、平等、竞争、择优”的原则,面向社会公开招聘。
二、招聘基本条件
(一)应聘者应具备以下条件
1.拥护党的路线、方针、政策,遵纪守法、爱岗敬业、品行优秀,能吃苦耐劳、责任心强、服从管理、热爱幼儿,有志于幼儿教育事业。
2.具有中华人民共和国国籍。
3.遵守中华人民共和国宪法和法律,无违法犯罪前科。
4.具备良好的品行和职业道德。吃苦耐劳,关心爱护幼儿,责任心强。
5.具备岗位所需的专业或者技能条件。
6.适应岗位要求的身体条件。仪表端庄、身体健康。无传染性疾病和精神病史。
7.年龄要求:40周岁以下(含40岁),如工作经验丰富,能力强,可适当放宽。
(二)有下列情形之一的人员不得报名:
1.受到党纪、政纪处分期限未满或者正在接受纪律审查、监察调查的人员,受到刑事处罚期限未满或者正在接受司法调查尚未做出结论的人员;
2.曾因犯罪受过刑事处罚的人员。
3.被列为失信联合惩戒的人员。
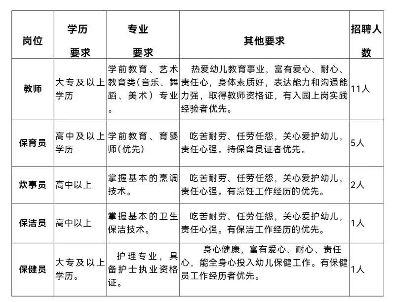
(三)拟招聘岗位、任职条件及招聘人数

三、报名事项
● 报名时间:2025年6月19日-7月4日
● 报名方式:下载报名表,于7月4日前发至邮箱:ynrlyey@163.COM
● 资格审查
复印件请于7月4日前打包放在瑞丽市第二幼儿园门卫室,复印资料包含:个人简历(粘贴一张近期一寸证件照)、身份证、毕业证、教师资格证、普通话证复印件一份。
四、面试事宜
● 面试时间:2025年7月5日上午9:00
● 面试地点:瑞丽市第二幼儿园(瑞丽市康泉游泳馆对面)
● 面试要求:
1.教师面试内容:唱歌、舞蹈、绘画和面谈。
2.保育员、炊事员、保洁员和保健员面试内容:面谈。
五、体检
面试结束后,拟聘人员自行到瑞丽市医院体检(费用自理),体检标准参照事业单位体检标准执行。
六、考察
考察主要针对拟聘用人员的思想政治表现、道德品质等进行考察,考察不合格者,不予聘用;填报信息不符或提供虚假证明材料者,不予聘用。
七、聘用
公示无异议后的拟聘用人员试用期为2个月,试用期考核合格的正常履行劳动合同,不合格的取消聘用。首次签订劳动合同期限为1年,聘用期满,根据需求情况再续签聘用合同。
八、工薪待遇
工资待遇由用人学校与应聘人员协商确定,学校按规定为编外聘用人员缴纳“五险”(养老保险、医疗保险、失业保险、工伤保险、生育保险)。
试用期(两个月):2000元/月。
正式签订合同:3650元/月起(含单位五险部分),根据不同岗位另有补助。
九、联系方式
张老师 0692-3027967 (8:30-12:00 , 14:30-17:00)
请扫描填写报名表

滇公网安备 53310002000503号

