无障碍浏览
长者模式
本站IPV6
瑞丽市勐卯街道办事处
返回栏目首页
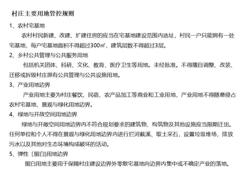
瑞丽市勐卯街道芒令村“多规合一”实用性村庄规划(2021—2035)
浏览量:1886 作者: 日期:2023/12/14
文章来源:
瑞丽市勐卯街道办事处
上一篇:
《瑞弄高速公路土地房屋征收补偿实施方案》政策解读
下一篇:
瑞丽市勐卯街道姐勒村“多规合一”实用性村庄规划(2021—2035)
主办单位:瑞丽市人民政府办公室
滇ICP备13000534号-1
滇公网安备 53310002000503号
联系电话:0692-3038001 政府网站标识码:5331020001 地址:瑞丽市人民路80号 邮编:678600