瑞丽市弄岛镇

云南省国土空间规划(2021—2035年)

浏览量:3729    作者: 日期:2024/11/1

近日,云南省人民政府印发《云南省国土空间规划(2021—2035年)》。全文见下。

云南省国土空间规划(2021—2035年)

来源:云南省自然资源厅

2024-10-23

 

 

 

前 言

建立国土空间规划体系并监督实施,将主体功能区规划、土地利用规划、城乡规划等空间规划融合为统一的国土空间规划,实现“多规合一”,强化国土空间规划对各专项规划的指导约束作用,是党中央、国务院作出的重大战略部署。云南省委、省政府坚持以习近平新时代中国特色社会主义思想为指导,全面贯彻党的二十大精神,深入落实习近平总书记考察云南重要讲话精神,贯彻落实党中央、国务院关于推进“多规合一”、建立国土空间规划体系并监督实施的决策部署,严格落实《中华人民共和国国民经济和社会发展第十四个五年规划和二〇三五年远景目标纲要》、《全国国土空间规划纲要(2021—2035年)》(以下简称《全国纲要》),组织编制《云南省国土空间规划(2021—2035年)》(以下简称《规划》),建立云南省国土空间规划体系。

《规划》是云南省国土空间保护、开发、利用、修复的政策和总纲,是空间发展的指南、可持续发展的空间蓝图,是管全局、管长远的战略性规划,为国家重大战略任务落地实施提供空间保障,对其他规划涉及的空间利用提供战略引领和刚性约束,是各类开发保护建设活动的基本依据。

规划范围为云南省全域,规划基期为2020年,规划期限为2021年至2035年,远景展望至2050年。

 

第一章 基础与形势

第一节 现状条件

区位独特,开放门户。云南省是我国面向南亚东南亚和环印度洋地区开放的重要通道和前沿。全省边境线长约4060公里,与缅甸、老挝和越南交界。中越、中老、中缅高速公路境内段全线贯通,中越铁路境内段、中老铁路建成通车,中缅铁路加快建设,民航航线基本实现南亚东南亚国家首都和重点旅游城市全覆盖。

资源丰富,类型齐全。2020年,云南省耕地537.83万公顷(8067.50万亩)、园地258.56万公顷(3878.35万亩)、林地2494.49万公顷(37417.28万亩)、草地131.78万公顷(1976.74万亩)、建设用地132.40万公顷(1985.95万亩)。矿产资源丰富,矿产种类齐全,已发现157种矿产,占全国已发现矿产总数的91%,铅、锌、锡、磷等9种矿产保有储量居全国前列,被誉为“有色金属王国”。能源资源丰富,水能资源蕴藏量达1亿千瓦,居全国第2位,其中水电近8000万千瓦;风能可利用区占云南省总面积的11.5%;年接收的太阳能量相当于731亿吨标准煤,居全国第8位;页岩气预测资源总量达10万亿立方米以上。自然景观资源丰富,汇集了高山峡谷、雪峰冰川、森林草甸、湖泊湿地、地热温泉等景观,是自然风光最为多样、最为丰富的地区之一,拥有三江并流保护区(“三江”指澜沧江、金沙江、怒江)、中国南方喀斯特(石林片区)、澄江化石遗址等3处世界自然遗产。人文资源丰富,拥有丽江古城、红河哈尼梯田文化景观、普洱景迈山古茶林文化景观等3处世界文化遗产,历史文化名城(镇、村、街区)91个,中国传统村落708个(位居全国前列),不可移动文物14704处,历史建筑2199处。

地貌复杂,气候立体。云南省位于我国三大地势阶梯中第一阶梯与第二阶梯过渡地带,堪称“地质博物馆”,海拔高差大,最高点为6740米的梅里雪山主峰卡瓦格博峰,最低点为76.4米的河口县南溪河与红河交汇处。云南省属山地高原地形,山地占国土面积的94%,坝区占国土面积的6%,其中1平方千米以上的坝子有1699个。云南省以云岭东南段—大理—元江河谷为界,东部为高原地带,地形小波状起伏,平均海拔2000米左右,具有各种类型的岩溶(喀斯特)地貌;西部为山脉纵谷区,其中西北部横断山脉区高山深谷相间,相对高差较大,地势险峻,西南部近边境区域为宽谷区,地势渐趋和缓,河谷开阔。云南省气候基本属于亚热带高原季风型,立体气候特点显著,涵盖北热带、南亚热带、中亚热带、北亚热带、南温带、中温带、高寒山区(高原气候区)等7个气候类型。大部分地区年降雨量在1000毫米以上,但在季节和地域上分配极不均匀。

河川纵横,湖泊众多。云南省境内流域面积在50平方千米以上的河流有2095条,多为入海河流的上游,分属金沙江(长江)、南盘江(珠江)、元江(红河)、澜沧江(湄公河)、怒江(萨尔温江)、大盈江(伊洛瓦底江)六大水系,多数河流落差大、水流急。常年水面面积1平方千米以上的湖泊有30个,均为淡水湖泊,其中滇池、洱海、抚仙湖、程海、泸沽湖、星云湖、杞麓湖、阳宗海、异龙湖是云南省著名的九大高原湖泊。

生态优越,生物多样。云南省享有“植物王国”、“动物王国”、“生物基因宝库”、“世界花园”等美誉,动物和植物种类均居全国首位,是公认生物最丰富且倍受威胁的陆地生物多样性热点地区之一,是许多物种起源和分化的中心,生物类群和物种数均接近或超过全国的50%。林地面积24.94万平方千米,森林覆盖率55.25%,居全国前列。囊括了地球上除海洋和沙漠外的所有生态系统类型,拥有从热带到高山冰原荒漠等各类自然生态系统,累计设置各类自然保护区166个。

民族和谐,依坝而居。根据2020年云南省第七次全国人口普查数据,常住人口为4720.9万人,占全国总人口的3.34%,在全国排第12位。人口在6000人以上的世居少数民族25个,跨境民族16个、特有民族15个,少数民族人口占总人口的33.12%,各民族文化上兼收并蓄、经济上相互依存、情感上相互亲近。人口密度119.8人/平方千米,其中“昭通—曲靖—文山”东部纵向带和“曲靖—昆明—大理—保山”中部横向带人口密度较高。坝区是人口、农业生产和城镇建设最集中的区域,云南省2/3的人口、22%的耕地和77%的城镇分布于坝区。云南省现有1个特大城市、3个中等城市、22个小城市和若干小城镇,城镇体系扁平化特征明显。

第二节 成效与问题

党的十八大以来,云南省着力推进人与自然和谐共生的现代化建设,国土空间开发保护工作取得了令人瞩目的成就。

农业空间得到有效保护。截至2020年,云南省共划定粮食生产功能区和重要农产品生产保护区350.20万公顷(5253.00万亩),累计建成高标准农田163.6万公顷(2454万亩)。“十三五”期间,云南省落实补充耕地3.73万公顷(55.95万亩)。在边境地区25个县(市)实施“兴地睦边”农田整治工程,建成高产稳产农田22.33万公顷(335万亩),治理水土流失面积47万亩,实现新增耕地1.53万公顷(23万亩),耕地质量平均提高0.99个等级,亩均增产100公斤左右。

生态空间不断巩固。把生态功能极重要、生态极敏感脆弱等区域,以及目前基本没有人类活动,具有潜在重要生态价值的生态空间划入生态保护红线。深入打好蓝天、碧水、净土保卫战,强力推进九大高原湖泊保护治理、以长江为重点的六大水系保护修复,推动建立以国家公园为主体的自然保护地体系。90%典型生态系统和85%重要物种得到有效保护,一大批珍稀、濒危、极小种群物种得到保护和恢复。九大高原湖泊实现了从“一湖之治”向“流域之治”彻底转变,云南省劣V类水体湖泊由“十三五”初的4个(滇池、星云湖、异龙湖、杞麓湖)减少为“十三五”末的1个(杞麓湖),六大水系出境断面水质稳定保持在Ⅲ类及以上。州(市)政府所在地城市空气质量优良天数比率保持在98%以上。

城镇空间不断优化。深入推进以人为本的新型城镇化战略,加快推进农业转移人口市民化,加快滇中城市群一体化建设,大力发展边境城镇,不断增强综合承载能力,提升城镇品质,着力构建以城市群为主体、大中小城市和小城镇协调发展的城镇格局。截至2020年,城镇化率达到50.05%,滇中城市群集聚了云南省46.51%的人口,昆明跻身特大城市行列,成功创建36个美丽县城。节约集约用地成效明显,“十三五”期间,单位国内生产总值建设用地使用面积持续下降,人均城镇建设用地下降9平方米。昆明都市圈和曲靖、红河等城镇圈初见雏形,国土空间开发由“点轴带动”向“网络协同”逐步转变。基础支撑能力进一步提高,高速公路里程突破1万公里,云南省129个县(市、区)有120个已通高速公路,高速铁路从无到有,运营里程达到1212公里。

但需清醒看到,云南省地形地貌复杂,资源配置与区域统筹难度大,国土空间开发保护仍存在一些亟待解决的问题。

发展不平衡不充分。区域整体实力不强,与发达地区的差距仍然较大,人均国内生产总值(GDP)在全国处于较低水平。区域间基础设施、公共服务配置不均衡,滇中地区明显强于其他区域。城乡融合发展水平不高。对外开放平台建设整体滞后,与周边国家基础设施互联互通水平不高。外向型产业发展水平不高、经济开放度不足,吸纳和承载产业转移能力仍然较低。放射性交通格局不利于地区间的互联互通,昆明都市圈、滇中城市群城际交通联结有待增强,旅游交通服务设施建设普遍不足,交通短板仍然突出。自然景观和历史文化资源整体性保护程度和系统性利用水平不高。

资源约束趋紧。依据第三次全国国土调查,云南省近十年耕地减少84.8万公顷(1272万亩),减少的耕地约80%流向园地和林地。耕地总体质量偏低,水田、水浇地等优质耕地仅占20%,15度以上坡耕地占45%。耕地集中连片程度差,碎片化、分散化明显,耕地地块平均面积不到20亩,5亩以下地块数占总数比例接近50%。坝区土地资源趋紧,云南省38.6%的建设用地和22%的耕地分布在坝区,近十年坝区建设用地增加5.82万公顷(87.30万亩),坝区耕地减少17.6万公顷(264万亩),坝区耕地保护压力进一步加大。耕地产出效率偏低,2020年云南省亩均产粮303公斤,不到全国平均水平的80%。工程性缺水问题突出,截至2020年,云南省水资源开发利用程度仅为7.3%,人均供水能力407立方米,干旱时有发生。

生态环境质量改善成效尚不稳固。部分高原湖泊水质持续提升难度大,九大高原湖泊中仅泸沽湖、抚仙湖达到水环境功能要求,杞麓湖尚未脱劣。水土流失、石漠化依然严峻,水土流失面积9.93万平方千米,荒漠化面积303.70平方千米,重度石漠化面积1750平方千米,沙化土地面积210.23平方千米。地质灾害隐患大,滇西三江流域高山峡谷区、大盈江流域、滇东北高原峡谷区、哀牢山和无量山等地质灾害高易发区面积17.89万平方千米,已调查、排查出的地质灾害隐患点达2.52万处。

空间集约集聚水平不高。城市规模偏小、能级偏弱,一体化发展程度不够,城市竞争力普遍不足。产业集聚发展程度较低,产业结构趋同,土地节约集约利用程度不高。城镇空间集约利用水平较低,亿元国内生产总值建设用地使用面积为811亩,高于全国平均水平。云南省批而未供和闲置土地约4.87万公顷(73万亩)。2010—2020年人均农村居民点用地由171平方米增加到257平方米。

国土空间治理体系不完善。国土空间规划法规和政策标准尚需健全,主体功能区配套制度和差异化政策尚未形成。国土空间规划纵向传导、横向统筹的机制尚未全面形成。信息化管理和空间治理平台建设有待完善,数据不统一、标准不健全等问题有待解决。

第三节 机遇与挑战

高质量发展指明新方向。党的二十大提出构建优势互补、高质量发展的区域经济布局和国土空间体系。《全国纲要》要求改变规模驱动、粗放利用的空间开发模式,深化空间供给侧结构性改革,注重存量空间资源利用,着力优化农业、生态、城镇空间和公共服务设施、基础设施布局,促进资源要素在区域和城乡之间合理配置,提升空间功能品质,为云南省高质量跨越式发展指明新方向。

区域协调发展带来新机遇。国家深入实施区域协调发展战略,推动西部大开发形成新格局。融入国家重大区域发展战略布局,统筹东西部经济布局承接产业转移,引导云南省次区域差异化发展,为促进形成与自然地理格局特征相适应的城市(镇)群、城镇带、都市圈、城镇圈等新形态带来新机遇。

发展方式绿色转型产生新需求。国家加快发展方式绿色转型,调整优化产业、能源、交通运输等结构,发展绿色低碳产业,将绿色能源资源优势转化为产业优势、经济优势和发展优势,对推进土地等资源节约集约利用和市场化配置,优化国土空间结构和布局,提供新动能。

高水平开放注入新活力。国家实行高水平对外开放,畅通面向南亚东南亚的重要国际通道,推动孟中印缅、中国—中南半岛经济走廊建设,为滇中城市群、沿边城镇带、昆明都市圈、节点区域和城镇带来发展机遇,为云南省建设成为我国面向南亚东南亚辐射中心注入新活力。

共同富裕明确新任务。国家扎实推动共同富裕,支持革命老区、民族地区加快发展,推进边疆地区现代化建设,健全基本公共服务体系,提高公共服务水平,增强均衡性和可及性,为实现全体人民共同富裕提供空间保障。

技术升级创造新条件。国家实施创新驱动发展战略,加速推动现代信息技术、人工智能等高新技术应用实现重大突破,加强数据治理、营造数字生态,赋能国土空间治理,以“数字化”引领国土空间治理方式变革,为提升国土空间治理体系和治理能力现代化水平创造了新条件。

 

第二章 总体要求

第一节 指导思想

以习近平新时代中国特色社会主义思想为指导,全面贯彻党的二十大精神,深入贯彻落实习近平总书记考察云南重要讲话精神,深刻领悟“两个确立”的决定性意义,增强“四个意识”、坚定“四个自信”、做到“两个维护”,牢牢把握中国式现代化的中国特色、本质要求和重大原则,统筹推进“五位一体”总体布局,协调推进“四个全面”战略布局,完整、准确、全面贯彻新发展理念,坚持以人民为中心的发展思想,牢记“国之大者”,贯彻落实“十分珍惜、合理利用土地和切实保护耕地”的基本国策,紧紧围绕建设成为我国民族团结进步示范区、生态文明建设排头兵、面向南亚东南亚辐射中心的定位,主动服务和融入国家发展战略,统筹发展和安全,统筹耕地保护与经济发展,统筹生态保护和资源节约集约利用,统筹城乡和区域协调发展,划定落实耕地和永久基本农田、生态保护红线、城镇开发边界三条控制线,优化农业、生态、城镇空间功能,协调重大基础设施、重大生产力和公共资源布局,构建优势互补、高质量发展的区域经济布局和国土空间体系,推动空间治理体系和治理能力现代化,实现国土空间开发保护更高质量、更有效率、更加公平、更可持续、更为安全,支撑云南省实现高质量跨越式发展。

第二节 基本策略

保护优先。坚持保护优先,守牢粮食安全、生态安全、公共安全、能源资源安全、文化安全、边境安全、军事安全等国土空间安全底线,守护好蓝天白云、绿水青山、良田沃土,促进人与自然和谐共生。

绿色集约。牢固树立绿水青山就是金山银山理念,坚持国土空间节约集约利用,着力提升国土空间可持续发展能力,推进能源、水、土地、矿产等资源全面节约集约和循环利用。建立健全生态产品价值实现机制,全力推动产业转型升级,推动形成绿色低碳的生产和生活方式,推进生态高颜值与发展高质量齐头并进。

魅力彰显。坚持以人为本,优化城市(镇)群、城镇带、都市圈、城镇圈、县城空间资源配置,实现公共服务设施均等化,提升公共空间和开敞空间水平,营造健康、舒适、便利的高品质城镇空间。以人居环境改善、一二三产业融合发展为重点,建设生态优美、宜居宜业和美乡村。统筹历史文化和自然景观保护发展,彰显“七彩云南”的民族文化和自然山水之美。

集聚协调。落实主体功能区战略和制度,发挥各地比较优势,突出差异化发展引导,促进要素向城市化地区高效集聚,发挥城市(镇)群、城镇带、都市圈、城镇圈对周边地区的辐射带动作用。推进区域生态环境共保共治、基础设施和服务设施共建共享,促进区域协调发展。发挥自由贸易试验区等开放平台作用,深入推进兴边富民行动和守边固边工程,实现边境地区繁荣发展,维护边疆稳定。

内联外畅。充分发挥区位优势,融入共建“一带一路”,全面推动长江经济带发展等国家战略,促进区域协调发展,全面建设我国面向南亚东南亚辐射中心。强化与长三角一体化发展、成渝地区双城经济圈建设、粤港澳大湾区建设等对接,构建对内开放新纽带。建设安全、便捷、高效、绿色、经济的现代综合交通运输体系。

系统治理。发挥“多规合一”整体优势,全省“一盘棋”整体谋划国土空间开发保护。完善系统治理、依法治理、综合治理、源头治理的体制机制。推进国土空间治理数字化转型,促进共建共治共享。

第三节 规划目标

2035年,农业空间安全稳定、生态空间山清水秀、城乡生活空间品质宜居的“美丽云南”国土空间新格局全面形成。绿美云南建设成效显著,“七彩云南”成为人人向往的健康生活目的地。通过国土空间规划实施,有力支撑云南省基本建设成为我国民族团结进步示范区、生态文明建设排头兵、面向南亚东南亚辐射中心,全面支撑云南省实现社会主义现代化。到2050年,全面支撑建成富强民主文明和谐美丽的社会主义现代化新云南。

空间格局更加优化。主体功能区布局进一步优化,“三区三线”空间布局稳固提升,与现代化相适应的区域协调发展新格局基本形成。自然资源节约集约利用水平显著提升,单位国内生产总值建设用地使用面积累计下降不少于40%。市场化、多元化生态保护补偿机制基本健全。独具特色的“七彩云南”魅力空间格局基本建成,“美丽云南”国土空间开发保护新格局有力支撑高质量跨越式发展。

农业空间安全稳定。高原特色农业现代化体系全面建成,绿色农产品供给能力进一步提升。耕地“三位一体”保护新格局全面形成,严守7857.00万亩的耕地保护任务、5709.00万亩的永久基本农田保护红线,坝区90%以上的优质耕地划入永久基本农田实施特殊保护。

生态空间山清水秀。国家西南生态安全屏障作用更加牢固,生态保护红线面积不低于11.32万平方千米。以国家公园为主体的自然保护地体系全面建成,优质生态产品供给满足人民美好生活需要,自然保护地面积占国土面积比例不低于20%。生物多样性保护全面提升,生态系统质量和稳定性进一步提高。

城乡生活空间品质宜居。空间协调有序的城镇体系全面建成,形成现代化的昆明都市圈和12个城镇圈。以人为本的城乡生活圈全面形成,与城乡融合发展相适应的城乡要素合理配置机制体制更加健全,乡村振兴取得决定性进展,宜居宜业和美乡村全面建成。

 


第三章 以“三区三线”为基础,构建“美丽云南”国土空间新格局

第一节 统筹划定“三区三线”


按照耕地和永久基本农田、生态保护红线、城镇开发边界的优先序统筹划定落实三条控制线。在国土空间管控指标约束下,统筹优化农业、生态、城镇空间格局,协调空间利用发展需求、解决相关矛盾问题,满足未来发展战略空间需要。

优先划定耕地和永久基本农田保护红线。现状耕地应划尽划、应保尽保,优先确定耕地保护目标,将可以长期稳定利用耕地和坝区优质耕地优先划入永久基本农田实施特殊保护。实际划定耕地523.9万公顷(7858.46万亩)、永久基本农田382.1万公顷(5731.25万亩),其中坝区永久基本农田100.8万公顷(1512.13万亩)。在昆明市、曲靖市、楚雄州、红河州、玉溪市等耕地集中分布的滇中地区,划定了45%以上的永久基本农田。

耕地和永久基本农田一经划定,未经批准不得擅自调整。优先保护坝区永久基本农田和优质耕地,严格实施耕地用途管制。稳妥有序恢复流向其他农用地的耕地,补充流失耕地的缺口。

科学划定生态保护红线。将整合优化后的自然保护地,生态功能极重要、生态极敏感脆弱区域,以及目前基本没有人类活动、具有潜在重要生态价值的生态空间,特别是国家公园、九大高原湖泊保护区,具有水源涵养、生物多样性维护、水土保持等生态功能的重点区域,优先划入生态保护红线。实际划定生态保护红线11.35万平方千米。在文山州、大理州、丽江市、怒江州、迪庆州等滇西北生态功能极重要区和滇东南生态极敏感脆弱区域,划定了40%以上的生态保护红线。

生态保护红线内,自然保护地核心保护区原则上禁止人为活动,自然保护地核心保护区外禁止开发性、生产性建设活动,在符合法律法规前提下,仅允许对生态功能不造成破坏的有限人为活动,并在国家有关规定的框架下,制定允许有限人为活动准入目录。除允许的有限人为活动之外,确需占用生态保护红线的国家重大建设项目,按规定报国务院批准。各级人民政府要担负起严守生态保护红线的主体责任,将生态保护红线作为相关决策的重要依据,强化对生态保护红线实施情况的监督检查,把生态保护红线的监管工作作为环境保护考核评价的内容。

合理划定城镇开发边界。在优先划定耕地和永久基本农田、生态保护红线的基础上,避让地质灾害极高风险区和高风险区等不适宜城镇建设区域(确实无法避让的应当充分论证并说明理由,明确减缓不良影响的措施),尊重自然地理格局、人口变化趋势、城镇化发展特征和存量建设用地现状,合理划定城镇开发边界,引导形成蓝绿交织、山环水绕的适度集中式或组团式布局,优化城镇空间布局。云南省城镇开发边界面积控制在2020年现状城镇建设用地规模的1.3倍以内,重点在滇中城市群涉及的曲靖市、红河州、昆明市、楚雄州、玉溪市集中划定57%以上的城镇开发边界。

城镇开发边界内,各类建设活动严格落实建设用地节约集约利用原则,按照规划用途依法办理有关手续,符合水体保护线、绿地系统线、基础设施建设控制线、历史文化保护线等管控要求,严格实行用途管制。

第二节 优化主体功能格局

构建以“五区三屏一群”为主体的国土空间总体格局。落实国家主体功能区战略,以“三区三线”划定成果为基础,优化形成区域互补的主体功能区格局。巩固东部高原、西部高原、乌蒙山、西南部、东南部五个农产品主产区,提高重要农产品保障能力。筑牢青藏高原东南缘、哀牢山—无量山、南部边境三大生态屏障,提升重要地区生态系统功能。将滇中城市群建设成为云南省高质量发展的核心支撑。

落实主体功能区。落实国家战略部署,发挥地区比较优势,立足资源禀赋和经济社会发展实际,依据资源环境承载能力和国土空间开发适宜性评价、“三区三线”划定等成果,优化形成“3+5”主体功能分区布局。“3”为以县(市、区)为单元划分农产品主产区、重点生态功能区和城市化地区。在3类主体功能区的基础上,叠加确定重点小城镇、自然景观保护功能区、边境地区、历史文化资源富集区、能源资源富集区等5个其他功能区。

优化主体功能分区。以保障粮食安全为基础,提高重要农产品保障供给能力,依据现状耕地和永久基本农田集中分布情况、水土条件变化和高原特色现代农业发展要求,将38个县(市、区)划定为重点农产品主产区,主要集中分布在临沧市、普洱市、曲靖市、保山市等州(市)。以筑牢西南生态安全屏障为基础,落实青藏高原生态屏障区、长江重点生态区(含川滇生态屏障)等国家生态安全屏障体系建设要求,加强重要自然保护地、六大水系和九大高原湖泊保护,将46个县(市、区)划定为重点生态功能区,主要集中分布在迪庆州、怒江州、丽江市、文山州等州(市)。根据人口变化、新型城镇化和区域协调发展要求,统筹城市(镇)群、城镇带、都市圈、城镇圈空间资源配置,将45个县(市、区)划定为城市化地区,主要集中分布在昆明市、曲靖市、玉溪市、红河州等州(市)。

细化叠加功能。统筹保障能源安全、边疆安全和文化安全,推进以县城为载体的城镇化建设,结合州(市)国土空间总体规划编制,因地制宜细化落实5个叠加功能区。加快小城镇发展,推进新型城镇化建设,发挥重点小城镇连接城市、服务乡村作用,促进区域协调发展和城乡融合发展,划定重点小城镇。保护云南省丰富多样的自然景观资源,维护区域自然景观完整性、原真性、可持续性,彰显自然景观的特色魅力,划定自然景观保护功能区。加快沿边城镇发展,保障边境安全、稳固地区治理、稳定持续发展,划定边境功能区。保障文化资源传承延续,维护文化环境承载协调稳定,促进文化资源可持续发展,实现永续利用,划定历史文化资源富集区。统筹能源和矿产资源保障,合理安排能源和矿产资源开发利用空间,划定能源资源富集区。

第三节 塑造“五区四带”农业空间格局

严格落实国家农产品主产区格局,细化落实以粮食生产功能区和重要农产品生产保护区为重点的国家粮食安全产业带建设要求,以耕地和永久基本农田为依托,基于水土资源条件、粮食和主要农产品生产能力的空间格局,塑造“五区四带”农业空间格局。

东部高原粮食主产区。涉及昆明市、玉溪市、曲靖市等,坝区相对集中,以服务滇中城市群为目标发展现代农业,综合提升农产品质量和多功能价值,严格控制农业用水,重点保障水稻、玉米等粮食作物种植,适度发展油菜、花卉、蔬菜、畜禽、烤烟,形成一批优质化、品牌化、专业化基地。

西部高原粮食主产区。涉及大理州、楚雄州等,坝区相对集中,重点保障水稻、玉米等粮食作物种植,鼓励采用轮作、间作、套作方式,适度发展水果、坚果、畜禽、烤烟,发展节水农业,建设一批特色现代农业基地。

乌蒙山粮食主产区。涉及昭通市、曲靖市等,从河谷、坝区到高寒山区立体农业特征明显,适度降低农业开发强度,重点保障小麦、玉米等粮食作物种植,适度发展水果、中药材、畜禽,建设一批特色现代农业基地。

西南部粮食主产区。涉及德宏州、保山市、临沧市等,呈现中山宽谷地形,从河谷、坝区到山区垂直气候和立体农业特征明显,光、热、水条件良好,重点保障水稻种植,提升水稻复种比例,提高粮食产量和质量,适度发展茶叶、橡胶、咖啡、水产、坚果和相关农产品加工,带动边境地区农村经济社会发展。

东南部粮食主产区。涉及红河州、文山州等,坝区面积较大,光热条件良好,重点保障水稻、小麦、玉米等粮食作物种植,改进粮食生产条件和耕作水平,提升粮食产量和质量,适度发展糖料蔗、蔬菜、水果、中药材、畜禽和相关农产品加工,建设一批特色现代农业基地。

金沙江河谷特色农产品产业带。涉及丽江市、楚雄州等,从河谷盆地到山区呈现明显的立体农业特征,发展节水农业,重点发展水果、坚果、蔬菜,加强与四川省合作,共同建设长江上游特色农产品基地。

怒江河谷特色农产品产业带。涉及怒江州、保山市、德宏州等,重点发展咖啡、水果、中药材、香料,扩大产业规模、提升品质、打造品牌。

澜沧江河谷特色农产品产业带。涉及临沧市、普洱市、西双版纳州等,重点发展茶叶、橡胶、咖啡、水果、蔬菜,打造绿色农产品品牌。

红河河谷特色农产品产业带。涉及玉溪市、红河州等,重点发展橡胶、咖啡、茶叶、水果、花卉,建设一批特色现代农业基地。

第四节 构建“三屏两带六廊多点”生态安全格局

严格落实国家确定的重点生态功能区格局,筑牢国家“三区四带”生态安全屏障,结合生态环境保护新形势和新要求,构建“三屏两带六廊多点”的生态安全格局。

青藏高原东南缘生态屏障。位于喜马拉雅山南延余脉滇西横断山脉地带,涉及迪庆州、怒江州、丽江市、保山市等州(市),重点保护独特的生态系统和生物多样性,发挥涵养大江大河水源和调节气候的功能。

哀牢山—无量山生态屏障。位于云南省中西部,是青藏高原横断山脉南端的两支山脉,处于横断山系和云南高原两大地理区域的接合部,涉及大理州、红河州、普洱市、玉溪市等州(市),重点保护天然植被和生物多样性,加强石漠化和水土流失综合防治,发挥保障滇中区域生态安全的作用。

南部边境生态屏障。位于云南省西南边境地区,涉及临沧市、普洱市、西双版纳州、红河州、文山州等州(市),重点保护热带雨林和珍稀濒危物种,防止有害物种入侵,发挥保障云南省乃至全国生态安全的作用。

以金沙江为主的干热河谷地带。包括金沙江、怒江、红河、澜沧江及其主要支流的流域范围,涉及昆明市、楚雄州、大理州、丽江市、曲靖市、昭通市、怒江州、保山市、临沧市、普洱市、红河州等州(市),重点加强植被恢复和水土流失防治,发挥维护长江、怒江、红河、澜沧江下游地区生态安全的作用。

滇东滇东南石漠化带。位于云南省东南部,是典型的喀斯特岩溶区,涉及曲靖市、红河州、文山州等州(市),重点加强植被恢复和水土流失防治,发挥维护珠江上游地区生态安全的作用。

6条生态廊道。保障重要生态功能区域的联通性,其中,怒江生物多样性保护廊道,联通青藏高原东南缘生态屏障与南部边境生态屏障;迪庆—丽江生物多样性保护廊道,联通老君山至云岭山脉一带;元江生物多样性保护廊道,联通永德大雪山、新平哀牢山、绿春黄连山一带;普洱—西双版纳生物多样性保护廊道,沿澜沧江联通普洱至西双版纳生物走廊;滇东南水土保持廊道,联通滇东滇东南石漠化带、南部边境生态屏障以及广南八宝自然保护区;滇东北—滇中水土保持廊道,联通昭通乌蒙山、金沙江干热河谷地带、东南部喀斯特地带、寻甸黑颈鹤自然保护区及滇中高原湖泊群。

多个重要生态节点。以改善局部地区生态环境和保护生物多样性为主要任务,推进滇池、抚仙湖、洱海等九大高原湖泊,以及丽江老君山、盈江铜壁关、永德大雪山、新平哀牢山、绿春黄连山、广南八宝、昭通乌蒙山、寻甸黑颈鹤栖息地等重要生态节点建设。

第五节 构建“一圈一群两翼一带”城镇空间格局

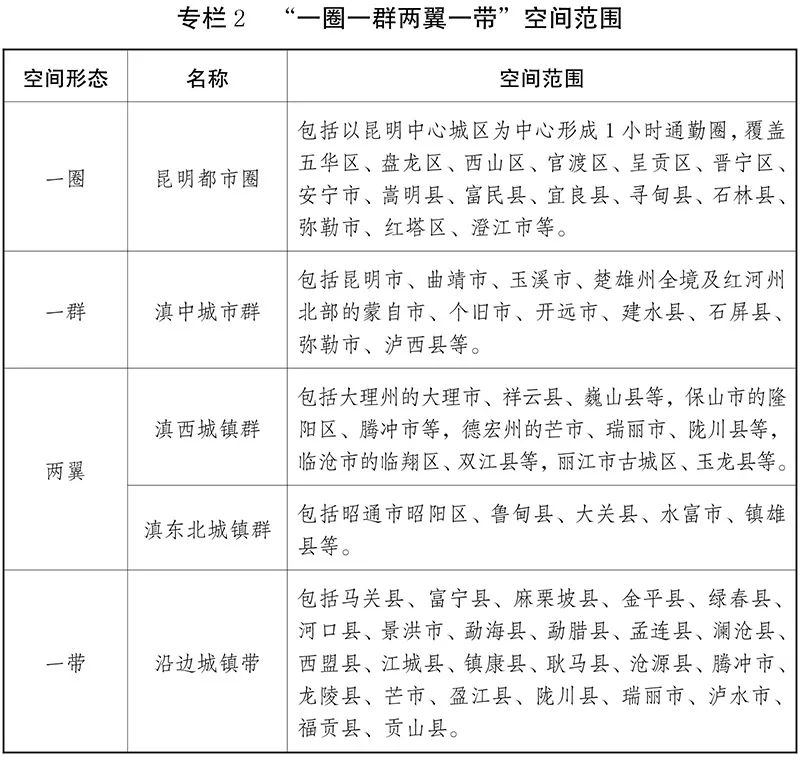
严格落实国家“两横三纵”城镇化战略格局,构建“一圈一群两翼一带”的城镇空间格局。

昆明都市圈。以昆明中心城区为中心,辐射带动周边区域,推动形成昆明都市圈。加快城际铁路、城际轨道等交通基础设施建设,形成快速、便捷、智能的1小时通勤圈。坚持“规划共绘、基础共联、资源共享、产业共兴、环境共建”,加快推进昆明与滇中新区融合发展,推进昆(明)玉(溪)同城化发展。建设先进制造业集群和现代服务业集群,提升产业基础高级化、产业链现代化水平,构建云南省高质量发展的强大引擎。

滇中城市群。推进昆明市、曲靖市、玉溪市、楚雄州及红河州北部7个县(市、区)协同发展,建设滇中城市群,促进滇中崛起,成为云南省高质量发展的核心支撑、面向南亚东南亚辐射中心的核心区、通达南亚东南亚及印度洋的综合枢纽、西部地区重要经济增长极、高原生态宜居城市群。

滇西城镇群。构建支撑云南省对外开放的西翼,以大理州、保山市为核心,联动德宏州、丽江市和临沧市培育滇西城镇群,推进滇西一体化,建设滇西地区增长极,发挥在云南省经济发展中的带头支撑作用,建成著名休闲旅游目的地、孟中印缅经济走廊的重要枢纽。

滇东北城镇群。构建支撑云南省对内开放合作的东北翼,推进昭阳区、鲁甸县一体化进程,培育滇东北地区增长极,辐射带动滇东北开发,建成融入长江经济带发展、成渝地区双城经济圈建设的重要链接点。提升城镇群承载能力,引导人口、产业等聚集,加快推进大关县、盐津县等县城整体避险搬迁。

沿边城镇带。8个沿边州(市)所属25个边境县(市)为重点,培育沿边城镇带,推进“腹地城市—沿边县城—口岸城镇”联动发展,提升沿边地区的发展能力和开放水平,强化对缅甸、老挝、越南开放前沿阵地的作用。

 

第四章 严格保护耕地,支持推进乡村振兴

第一节 严格保护耕地

确保完成耕地和永久基本农田保护任务。将耕地和永久基本农田带位置下达到地块、上图入库,作为规划期内必须守住的保护红线任务。耕地和永久基本农田一经划定,未经批准不得擅自调整,优先保护坝区及周边缓坡永久基本农田和优质耕地,严格实施用途管制,健全耕地保护和粮食安全责任制考核机制,压实耕地保护主体责任。

稳妥有序恢复耕地保护责任缺口。耕地保护目标低于2020年保护目标的州(市),根据自然地理条件、群众意愿、种植作物市场状况等,合理确定恢复耕地计划安排,稳妥有序恢复耕地。

严格耕地占补平衡。各类非农建设选址布局尽量不占或少占耕地,特别是永久基本农田。确需占用耕地的,必须做到补充耕地数量相等、质量相当、产能不降,严禁占优补劣、占水田补旱地。严格落实耕地占补平衡责任,以县(市、区)自行平衡为主,州(市)内平衡为补充,省域内适度调剂为辅,落实补充耕地任务。对未纳入耕地保护目标的耕地,同等严格落实占补平衡。严格认定新增耕地数量,科学评定新增耕地质量,确保新增耕地与建设占用耕地数量相等、质量相当。各州(市)应在国土空间总体规划编制中,优先制定补充耕地目标,明确补充耕地重点区域和重大项目。严格督察执法,遏制各类违法违规占用耕地行为。结合农业结构调整将符合条件的园地有序恢复为耕地,新增耕地可按规定用于占补平衡。

全面实施耕地进出平衡。严格控制耕地转为其他农用地,以年度国土变更调查为基础,除国家安排退耕还林还草、自然灾害损毁难以复耕、河湖水面自然扩大造成耕地永久淹没等特殊情况外,对耕地转为林地、草地、园地等其他农用地及农业设施建设用地的,应当补足同等数量、质量的可以长期稳定利用的耕地,落实年度耕地进出平衡。在农产品主产区和坝区范围内,选择与现状耕地连片、有水源灌溉条件的宜耕农用地,优先划入耕地战略储备区,保护耕作层生产能力,保持恢复为耕地的潜力。

实施耕地种植用途管控。依法落实耕地利用优先序,耕地主要用于粮食和棉、油、糖、蔬菜等农产品及饲草饲料生产,永久基本农田重点用于粮食生产,高标准农田原则上全部用于粮食生产。利用卫星遥感、大数据等信息化手段,监测耕地种植用途变化动态,重点对西南部粮食主产区等耕地流失较多区域进行及时预警。开展日常巡查和核查,对耕地种植用途改变做到早发现、早制止、严查处,严格防止耕地“非粮化”。

加强永久基本农田保护和建设。逐步把永久基本农田全部建成高标准农田。永久基本农田不得转为林地、草地、园地等其他农用地及农业设施建设用地。严禁占用永久基本农田发展林果业和挖塘养鱼。严禁占用永久基本农田种植苗木、草皮等用于绿化装饰以及其他破坏耕作层的植物。严禁占用永久基本农田挖湖造景、建设绿化带。严禁新增占用永久基本农田建设畜禽养殖设施、水产养殖设施和破坏耕作层的种植业设施。严禁占用永久基本农田扩大自然保护地。禁止任何单位和个人闲置、荒芜永久基本农田。完善永久基本农田储备区制度,将与永久基本农田集中连片或独立规模在5亩以上可以长期稳定利用的耕地优先划入永久基本农田储备区并上图入库,土地整治和新建高标准农田增加的优质耕地应当优先划入永久基本农田。在永久基本农田集中分布区,不得规划新建可能造成污染的建设项目。

提升耕地综合生产能力。采取改善排灌设施、治理水土侵蚀、改良酸化盐渍化、改善土壤理化性状、培肥地力、改进耕作方式等措施,提高耕地产能和增强抵御水旱灾害能力,增强耕地生产能力,促进农业可持续发展。坝区耕地应加强酸化盐渍化土壤治理,保护水稻土,保持和提高土壤肥力,治理土壤污染。低缓坡耕地、河谷地带耕地、石漠化耕地应防治水土流失,改善灌溉条件,提升土层厚度,改善土壤结构,提升土壤肥力。陡坡耕地、高寒山区耕地和生态严重退化地区耕地应适当实施轮作休耕,实现用地养地相结合,增强粮食和农业发展后劲。将难以或不宜长期稳定利用的耕地逐步转换为可以长期稳定利用耕地,总体提升耕地质量。

强化稳定耕地安全利用。控制化肥、农药用量,控制农膜残留,对重要水源地和滇池、洱海、抚仙湖等九大高原湖泊生态保护核心区、生态保护缓冲区和绿色发展区,以及六大水系干流和一级支流周边从严管控。严防采矿、工业生产、固体废弃物堆积和污水排放污染损毁耕地。改善农业灌溉用水水质,结合不同区域土壤的自净能力制定灌溉用水水质标准,防止污水灌溉对土壤造成二次污染。在土壤酸化耕地集中分布的昆明市、西双版纳州、普洱市、临沧市、德宏州等州(市),推广增施有机肥,种植绿肥还田,合理施用石灰质物质,综合治理酸化耕地。

统筹耕地保护与生态建设。基于自然地理格局,结合适宜性原则,按照耕地、园地、林地、草地的优先序,逐步通过实施进出平衡,优化农用地空间布局。在确保耕地总量不减少的前提下,逐步调整不符合自然地理条件的土地利用方式,先将坡度在15度以下,特别是坝区范围内的园地、灌木林地、其他林地,逐步恢复为耕地的基础上,引导坡度在25度以上土地种植果树、林木、草坪,用山上换山下,实现农业、生态空间相互转换。科学利用滩涂、裸土地、裸岩石砾地等发展设施农业,引导设施农业产能向非耕地区域适度转移。

第二节 优化高原特色现代农业发展空间

优化形成与资源环境承载能力相匹配的农业产业布局。在水土光热资源匹配较好的西南部粮食主产区、东南部粮食主产区、怒江河谷特色农产品产业带、澜沧江河谷特色农产品产业带,大力发展有比较优势的区域性特色农业。在东部高原粮食主产区、西部高原粮食主产区、金沙江河谷特色农产品产业带、红河河谷特色农产品产业带,发展节水农业。在土地资源承载能力有限的乌蒙山粮食主产区、滇西北区域等,适度休耕轮作,调整农业结构,降低垦殖率。在生态脆弱区和生态敏感区,加大农业生态建设力度,修复农业生态系统功能。

提高粮食生产能力。加强粮食生产功能区落地保护,从根本上守住粮食生产功能区规模,确保完成国家下达的粮食生产任务。不得擅自调整粮食生产功能区,不得违规在粮食生产功能区内建设种植和养殖设施、超标准建设农田林网。巩固提升粮食综合生产能力,粮食主产区努力发挥优势,确保粮食种植面积不减少、产量有提升,滇中、滇东北、滇西等人口集中或人口流入区域强化农产品就近供给,保持一定的粮食自给率。落实产粮大县奖励政策,将高标准农田建设产生的新增耕地指标调剂收益优先用于农田建设再投入。农田整治投资向粮食主产区倾斜,优先在粮食生产功能区选址。

发展多样性农业。立足气候、水土、光热优势,突出立体特征和高原特色,优化产业结构、转变发展方式,发掘特色农产品产业带多样化的食物生产空间。西双版纳州坝区和河谷地带,怒江、澜沧江、元江河谷海拔1000米以下区域,金沙江河谷海拔800米以下区域,主要发展热带农业,重点发展水稻、橡胶、甘蔗、咖啡、香料、热带水果等产业。南部海拔1800米以下的坝区、低缓山地和河谷区域,金沙江河谷海拔800—1500米区域,主要发展南亚热带农业,重点发展水稻、甘蔗、茶叶、烤烟、水果、中药材等产业。海拔1500—2300米的坝区和低缓山地,主要发展北亚热带农业,重点发展粮食、花卉、茶叶、水果、坚果、中药材和畜禽、水产养殖等产业。北部海拔2300—3000米的坝区和低缓山地,主要发展温带农业,重点发展马铃薯、青稞、坚果、中药材和畜禽养殖等产业。

推进特色农业生产基地建设。以做精做优为导向,改造提升茶叶、橡胶、烟草等传统产业,积极发展花卉、水果、中药材产业,提高农产品加工能力,推进农产品加工业向优势产区集中布局,建设一批现代农业示范区和重点产业基地。

保障特色产业生产用地。围绕花卉、水果、咖啡、食用菌、中药材、畜禽、木本油料、林下经济、观赏苗木等各类特色产业发展,合理适度保障相关产业用地,培育高原特色农产品品牌,打造绿色农业品牌。以临沧市、普洱市、西双版纳州为重点,全面调查和摸清古茶树、古茶园资源,做好茶园生态保护修复,打造古树茶名山,制定古茶树培育管护措施,加强保护范围内及周边各类建设活动的清理、监管,全面提升古茶树、古茶园保护利用水平。支持绿色高效现代设施农业节约集约利用土地资源,提升土地产出效率。

确保都市农产品供给。围绕城市人口对农副产品需求,统筹农产品产销地、农产品市场、冷链用地布局,在昆明市、曲靖市、玉溪市、红河州、大理州、保山市等城市周边,建设粮食基地、蔬菜基地、规模化畜禽水产养殖基地,提高生鲜农产品就近供应能力。

拓展农产品生产空间。树立大食物观,向森林要食物,向江河湖泊要食物,向设施农业要食物,从传统农作物和畜禽资源向更丰富的生物资源拓展,发展生物科技、生物产业,向植物动物微生物要热量、要蛋白。提升设施农业发展质量,加快用现代设施装备弥补水土资源禀赋短板,合理保障设施农业用地。发展现代设施种养业,积极发展新型节能日光温室、植物工厂。鼓励发挥清洁能源优势,建设水肥一体化的农业工厂,发展无土农业,提高产品供给能力。

第三节 建设宜居宜业和美乡村

统筹优化村庄布局。统筹协调土地利用、产业发展、生态保护,以县域为单元编制村庄布局专项规划。明确村庄分类,实施差异化引导管控,分类推进村庄建设。优化村庄规模、结构和布局,有序引导散小村庄和确需搬迁的村庄就近向城镇、中心村集聚,原有建设用地实施复耕复垦、生态恢复。统筹耕地和村庄居民点分布关系,保持合理耕种半径。突出边境村庄地域特色优势,优化沿边乡村国土空间布局,保障25个边境县(市)的2324个现代化边境幸福村建设。

加强村庄规划引领。有序开展村庄规划编制,逐步实现村庄规划管理全覆盖,把村庄规划作为乡村开展国土空间开发保护活动、实施国土空间用途管制、核发乡村建设规划许可、进行各项建设等的法定依据。依据村庄发展目标、生态保护修复需要、耕地和永久基本农田保护任务,合理确定村庄建设边界。优先保障农村产业发展、公共服务、基础设施、人居环境等设施用地,改善居住条件。

强化村庄建设用地管控。坚持总量控制、存量盘活、流量增效、有偿退出,科学划定村庄建设边界,合理控制农村居民点用地总量,严格落实“一户一宅”规定,因地制宜制定并执行新增宅基地户均标准。在充分尊重农民意愿的前提下,以乡(镇、街道)为单元开展农村土地综合整治,盘活农村存量建设用地,腾挪空间用于支持农村产业融合发展和乡村振兴。探索宅基地依法自愿有偿退出方式途径,对符合用途并依法登记的集体经营性建设用地,按照国家统一部署,有序推进农村集体经营性建设用地入市试点改革,优先用于发展集体经济和乡村产业。城乡建设用地增减挂钩拆旧复垦产生的建设用地指标,在保障农民新居、农村基础和公益设施建设的基础上,可优先用于乡村产业发展所需建设用地。农村产业融合发展用地不得用于商品住宅、别墅、酒店、公寓等房地产开发,不得擅自改变用途或分割转让转租。

构建完整乡村生活圈。统筹布局乡村基础设施、公益事业设施和公共设施,推进设施共建共享,完善公共服务设施配置体系,促进形成系统化、网络化的乡村生活圈。以支撑建设绿色生态宜居的农村人居环境为工作重点,保障乡村地区教育、医疗、文化、体育等公共服务设施,以及道路、供电、供水、通信、防灾安全、殡葬等公用基础配套设施建设。

提升乡村景观环境。塑造特色田园大地景观,改善河湖溪塘水体景观,保护绿色生态自然景观,构建蓝绿渗透、田园融合的乡村山水田园画卷。结合农村人居环境改善要求,尊重自然、顺应自然,保存乡村生态风貌,突出乡土田园特色,保护古树名木,促进人文景观与自然景观相协调。

统筹农村一二三产业融合发展空间。鼓励农业生产和村庄建设等空间复合利用,发展休闲农业、乡村旅游、农业教育、农业科普、农事体验等产业,拓展土地使用功能,提高土地节约集约利用水平。在确保农业生产能力不下降的前提下,拓展农业农村功能,积极引导传统农业生产功能向农产品加工、电子商务、就地消费、生态休闲、农耕文化、旅游观光等多种功能融合发展转变。

在符合国土空间规划和用途管制要求、确保安全的前提下,鼓励对依法登记的宅基地等农村建设用地进行复合利用,发展乡村民宿、农产品初加工、电子商务等农村产业。直接服务种植养殖业的农产品加工、电子商务、仓储保鲜冷链、产地低温直销配送等产业,原则集中在村庄建设边界内。推进田园综合体建设,打通绿水青山向金山银山的转化通道,为城乡居民提供看山望水忆乡愁的休闲空间。充分保障乡村基础设施、公共服务设施、乡村旅游、一二三产业融合发展等空间,助力乡村振兴。

为更好地满足人民群众多元化的畜禽产品消费需求,加快补齐畜牧业发展的短板弱项,协调乡村地区畜禽产品相关产业发展需要,合理保障养殖、屠宰、加工、冷链物流等相关设施的空间需求。按照畜牧业发展目标,统筹保障畜禽养殖用地及其直接关联农业设施用地需求。加大畜禽养殖节约集约用地力度,提高土地利用效率。

第四节 实施农业空间综合整治

有序推进农村土地综合整治。按照国家统一部署,以乡(镇、街道)为基本单元开展全域土地综合整治试点,助推乡村全面振兴。以不破坏生态、不影响林地保有量和森林覆盖率目标、不涉及生态区位重要或生态脆弱地区等为前提,大力开展农用地整治,统筹推进低效林草地和园地整理、农田基础设施建设、现有耕地提质改造等,增加耕地数量,提高耕地质量,改善农田生态。深入推进建设用地整理,统筹农民住宅建设、产业发展、公共服务、基础设施等各类建设用地,有序开展农村闲置宅基地、工矿废弃地以及其他低效闲置建设用地整理。以昆明市、文山州、曲靖市、红河州等州(市)为重点推进空心村整治,稳妥有序推进滇西北、哀牢山—无量山、滇东滇东南喀斯特等重要生态功能区村庄搬迁整治。整体实施乡村生态保护修复,结合农村人居环境整治,优化调整生态用地布局,保护和恢复乡村生态功能,维护生物多样性,提高防御自然灾害能力,保持乡村自然景观。农村土地综合整治节余的建设用地指标,优先用于农村基础设施、污染治理设施、新产业新业态发展用地,也可在县域范围内调剂使用,所得净收益用于乡村发展建设。

持续推进高标准农田建设。提高耕地、园地集中连片程度,通过开展田块整治,实施灌溉与排水、田间道路、农田防护与生态环境保护、农田输配电等农田基础设施建设,提升农田地力,全面增强农用地生产功能。曲靖市、昭通市、普洱市、红河州、文山州等重要粮食主产区和玉溪市、德宏州、保山市、临沧市等水资源丰富、光热条件良好区域,重点加强旱改水、坡改梯力度。以坝区和坡度在15度以下低丘缓坡区为重点大力建设高产稳产农田,有效提高耕地质量和产能。到2025年,累计建成高标准农田3733万亩,改造提升高标准农田360万亩。到2030年,累计建成高标准农田4350万亩,改造提升高标准农田966万亩。逐步把永久基本农田全部建成高标准农田,不断夯实粮食安全保障基础。

适度拓展耕地后备资源空间。以红河州、普洱市、曲靖市、文山州、大理州、楚雄州为重点,结合水资源供给、土壤、光热条件,适度储备耕地后备资源。耕地后备资源开发应与农业人口分布相适宜,避免撂荒。鼓励结合高标准农田、旱改水、坡改梯工程建设,以大批量、小规模方式补充耕地。禁止在生态保护红线、公益林、天然林、河道滩涂等生态保护区域、生态敏感区域、国有林场新开垦耕地。全省耕地后备资源约195万亩,到2035年,补充耕地130万亩左右,满足规划期内耕地占补平衡需求。

降低超载农业空间开发强度。在滇中等水资源匮乏区域,发展节水农业,控制水产养殖、高耗水蔬菜水果种植,降低农业用水总量。建设湖泊流域农业绿色发展先行区,因地制宜发展花卉、水果、蔬菜等作物设施化种植,对湖泊流域农业空间实施分区管控。

 

第五章 提升生态系统质量和稳定性,筑牢西南生态安全屏障

第一节 建立以国家公园为主体的自然保护地体系

建立自然保护地体系。围绕“三屏两带六廊多点”生态安全格局,基于生态系统原真性、完整性、系统性及其内在规律,建立以国家公园为主体、自然保护区为基础、各类自然公园为补充的自然保护地体系,确保重要的自然生态系统、自然遗迹、自然景观、生物多样性与地质地貌景观多样性得到系统保护。按照自然生态系统完整、物种栖息地连通、保护管理统一的原则,对自然保护区、自然公园等各类自然保护地进行整合优化。到2035年,云南省自然保护地面积占国土面积比例达到20%以上。

创建国家公园。体现国家公园的核心功能和价值,将自然生态系统最重要、自然景观最独特、自然遗产最精华、生物多样性最富集的区域划为国家公园,积极创建亚洲象、香格里拉、高黎贡山和哀牢山等国家公园,发挥国家公园在维护生物多样性、保护重要自然生态系统原真性与完整性等方面的重要作用,突出国家公园的主体地位。到2035年,国家公园占云南省自然保护地面积的比例约40%。

完善自然保护区布局。将典型的自然生态系统、珍稀濒危野生动植物的天然集中分布区、有特殊意义的自然遗迹区域划入自然保护区,创建一批国家级和省级自然保护区,维持和恢复珍稀濒危野生动植物种群数量及赖以生存的栖息环境。结合自然保护地整合优化,将资源禀赋突出的自然公园调整为自然保护区,将符合自然保护区设立条件的保护空缺区域纳入自然保护区。到2035年,自然保护区占云南省自然保护地面积的比例约20%。

优化自然公园布局。将重要的自然生态系统、风景名胜区、自然遗迹和自然景观,具有生态、观赏、文化和科学价值,可持续利用的区域划入自然公园,有效保护森林、湿地、水域、冰川、草原、生物等珍贵自然生态系统,以及所承载的景观、地质地貌和文化多样性。结合自然保护地整合优化,重点将未纳入国家公园、自然保护区范围的现有各类自然保护地,以及符合自然公园设立条件的保护空缺区域纳入自然公园。到2035年,自然公园占云南省自然保护地面积的比例约40%。

第二节 提升重点生态系统功能和价值

统筹林草湿地保护。将森林、草地、湿地等作为最重要的自然碳库资源,加强林草湿地保护,持续推进荒山植树造林、城市绿化等国土绿化行动,提升林草植被覆盖度、森林蓄积量。严格执行限额采伐和凭证采伐的管理制度。全面停止天然林商业性采伐,不得将天然林改造为人工林,不得擅自将公益林改为商品林。严控商品林采伐面积,推动伐育同步实施。重点保护中亚热带、南亚热带森林生态系统,加强重大林业有害生物防治,加大珍贵树种培育,保护古树名木及其自然环境,巩固提升生态系统碳汇能力,体现实现碳达峰碳中和目标的云南价值。开展造林绿化空间适宜性评估,将适宜空间统筹确定为规划造林绿化空间,纳入国土空间规划“一张图”。坚持宜林则林、宜灌则灌、宜草则草、宜湿则湿,科学开展国土绿化行动。重点对不符合国家法律政策要求在坡度25度以下耕地内种树、年降水量400毫米以下区域过度发展乔木林、年降水量200毫米以下区域毁草增林等不当利用方式进行调整。到2035年,力争使云南省森林覆盖率提高至61%。

加强水源涵养区保护。对横断山区、滇西北高山峡谷区、大盈江和瑞丽江、高原湖泊及牛栏江上游等4个重点水源涵养区实施生态保护和系统修复,提升水源涵养功能。严格保护具有水源涵养功能的自然植被,禁止过度放牧、无序采矿、毁林开荒等行为。加强河流源头及上游地区综合治理,开展植树造林、水土保持、控制污染。治理水土流失,维护或重建重要的湿地、森林、草地等生态系统。对严重威胁水源涵养功能的居民点,积极引导人口逐步有序迁出。

强化水土保持重点区域保护。加大金沙江干热河谷及山原、澜沧江中山峡谷、红河元江干热河谷及山原、怒江下游、哀牢山—无量山山地、珠江上游及滇东南喀斯特等水土保持重点区域的保护力度,全面监控和治理生产建设活动及项目建设造成的水土流失,实施封育保护,促进自然修复,全面预防水土流失。开展以小流域为单元的山水林田湖草系统治理,合理配置工程、生物、农耕等措施,形成综合治理体系,维护和增强区域水土保持功能。

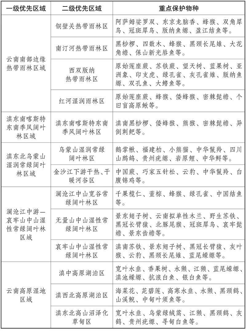
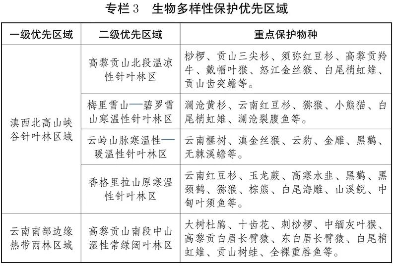
第三节 构建生物多样性保护网络

严格保护生物多样性优先区域。加强对6个一级和18个二级生物多样性保护优先区域的保护,严格空间管控、用途管制,推进生态系统的可持续管理,加强生物多样性保护优先区域内建设项目的环境影响评价,强化生物多样性影响论证,采取有效措施,减少开发建设活动对生物多样性重点区域的干扰。

 

 

构建陆域野生动物迁徙通道。对亚洲象等重要物种迁徙通道进行特殊保护,有效保障野生动物栖息地和重点生态功能区域间的连通性,消除物种在区域间迁徙、迁移和扩散的阻碍,为野生动物物种繁衍创造有利的生境条件,促进生物多样性保护。对野生动物重要栖息地、野生植物天然集中分布地实施名录管理。

加强候鸟迁飞和水生生物洄游通道保护。在哀牢山、乌蒙山、高黎贡山、铜壁关等区域,对候鸟重要栖息地和迁飞通道实施空间管控,落实候鸟迁徙通道及栖息地地表、空中一体化管理,风力发电等设施布局建设应避让重要栖息地和迁飞节点,保护好“候鸟天堂”、“观鸟胜地”。强化淡水生物多样性保护,畅通水生动物洄游通道,确保澜沧江、珠江水生生物洄游通道水系联通性。

加强基因保存体系布局。着力设置就地保存、异地保存和设施保存有机结合的野生动植物和林木种质基因保存体系,在赤水河等流域建设水生生物遗传资源库。

加强重要野生动植物栖息地保护。降低人类活动对重要物种栖息地的影响,对濒危、重点野生动植物物种及其生境实施特殊保护,实施101种极小种群野生植物的拯救保护行动,实现自然生态系统的整体性保护和重要物种栖息地的严格保护。严格执行禁渔期制度,科学规范开展水生生物增殖放流,加强国家级水产种质资源保护区建设和管理。加强薇甘菊、凤眼蓝、巴西龟、褐云玛瑙螺、小管福寿螺、鳄雀鳝等外来入侵物种入侵机理、扩散途径、应对措施和开发利用途径研究,积极防治外来物种入侵。

强化高黎贡山地区生物生态安全协同保护。加快实施高黎贡山地区国土空间规划,统筹布局生态、农业、城镇功能空间。严格管控重要物种栖息地,形成以高黎贡山国家公园(候选)为核心的生物生态安全格局。以生物生态安全为先导,深化与西藏自治区跨省区合作,统筹建立协同保护运行机制,共同守护“世界物种基因库”。

 

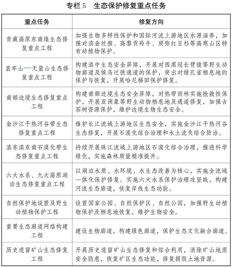
第四节 实施重要生态系统保护修复

加强重点区域生态保护和修复。贯彻“整体保护、系统修复、自然恢复”理念,以自然恢复为主,按照安全功能、生态功能、景观功能的次序,针对生态系统受损、退化、服务功能下降等问题,从生态系统内在机理和演替规律出发,加强省际协调、区域协同,实施青藏高原东南缘、滇东滇东南石漠化带等重要生态系统区域保护和修复重大工程,提升生态系统质量和稳定性。加强生态修复重大项目实施的跟踪监测评估。

 

加强流域生态修复。以流域为单元,采取水源地保护、岸线管控、水量调度、生态补水、河湖水系连通、污染源控制等措施,结合河道清淤与防洪工程建设,加强流域源头、岸线、周边陆域等一体化系统保护修复。推进长江、珠江等水系上下游、干支流、左右岸协同保护治理,加强赤水河保护治理,恢复受损生态系统、提升流域生态系统服务功能和生态价值。划定九大高原湖泊湖滨生态红线、湖泊生态黄线,确定生态保护核心区、生态保护缓冲区、绿色发展区,从严制定管控措施。编制九大高原湖泊流域国土空间保护和科学利用专项规划,以生态环境高水平保护促进流域经济社会高质量发展,从“一湖之治”转向“流域之治”、“全域联治”。实施滇池、洱海、抚仙湖等高原湖泊生态保护和修复工程。

加强石漠化治理。实施人工造林、封山育林、退化林修复、小型水利水保等措施,提高石漠化敏感区林草植被盖度,减少水土流失,减缓石漠化扩展趋势。促进石漠化重点地区生态移民,加快农村人口向城镇转移,减轻人口压力,降低对石漠化土地的依赖与扰动。加快推进石漠化较严重的昆明市、曲靖市、玉溪市、昭通市、红河州、文山州、保山市、临沧市等8个州(市)石漠化治理工作,切实保护长江、红河、澜沧江、珠江等重要河流的源头和上游区域生态环境。

加强矿山生态修复。按照“保障安全、恢复生态、兼顾景观”的要求,以自然恢复为主、工程治理为辅的原则,开展历史遗留矿山综合治理。坚持源头严控、过程严管、末端修复的原则,推动矿产资源开发、地质环境恢复治理与土地复垦统一规划、统一设计、同步实施。到2025年,累计修复治理云南省历史遗留矿山面积1万公顷,到2035年,累计修复治理云南省历史遗留矿山面积1.39万公顷。

 

第六章 强化集约集聚,构建品质宜居城镇空间

第一节 构建协调有序的城镇体系

推进中心城市和小城镇协调发展。将昆明建设成为面向南亚东南亚和环印度洋地区开放门户、区域性国际消费中心城市、西部先进制造业基地、国际旅游目的地,强化其在云南省经济社会文化创新中的核心地位,逐步配置科创中心、公共卫生中心、高等教育中心,培育高端生产服务功能。将曲靖建设成为省域副中心城市,建设云南省教育次中心、区域医疗康养中心、区域文化体育中心、区域金融服务中心、区域科研创新中心。集中州(市)空间、人口、资源和政策优势建设中心城市,建设辐射带动州(市)区域城镇发展的节点,配置高等院校、科研院所、高水平医疗机构、高水平文化场馆等公共服务设施。

支撑以县城为重要载体的城镇化建设,合理保障县城和重点镇建设用地需求。提高吸纳新增城镇人口、服务周边乡村地区人口的能力。全面提升县城综合承载能力,推进基础设施向乡村延伸、公共服务向乡村覆盖。以“绿美云南”为目标,实施“百县千镇”提质工程,加快建设健康美丽文明智慧幸福县城。保障教育、医疗、文化、殡葬等公共服务设施和市政基础设施建设空间需求,强化对公共服务设施和基础设施补短板强弱项工程的空间支撑。

 

强化“群组做强、节点做精、村寨做美”的特色城镇化路径。推进多个城镇协同联动,加快做大做强,培育城市(镇)群、都市圈、城镇圈和城镇组团,进一步提升人口、经济集聚能力,形成新型城镇化发展的主体形态。做精小城镇,发挥其对就近城镇化和城乡融合发展的节点带动作用,以底线约束和安全韧性为前提,合理控制规模,推动节点“精明增长”、“收缩做优”。做美村寨居民点,提升人居环境,完善基础设施,传承文脉、凸显特色,统筹生产生活、民族地区发展和边境安全,稳妥推进迁村并点,有序推进新型农村社区建设。

培育县城和重点镇联合做强的城镇组团。遵循山地、河谷、盆坝、湖滨等不同类型地理格局,基于资源环境承载能力和国土空间开发适宜性,改变“摊大饼”式单一集中型城市结构,培育与自然环境相融合、多城镇协同联动、分工协作的城镇组团,提升规模效应和辐射带动能力,增强整体竞争力。

推进以中心城市为核心的城镇圈、都市圈建设。推进有条件的州(市)中心城市引领构建城镇圈,以现代化的城镇圈提升州(市)中心城市的辐射能级,带动区域内中小城市(镇)发展,实现优质公共服务和生产生活功能的区域化、多中心布局,形成与自然生态相互交融开放式的城镇圈。以促进中心城市与周边城市(镇)同城化发展为方向,以创新体制机制为抓手,以推动统一市场建设、基础设施一体高效、公共服务共建共享、产业专业化分工协作、生态环境共保共治、城乡融合发展为重点,建设现代化昆明都市圈,形成区域竞争新优势。

培育一体化发展的城镇群、城市群。培育多个城镇圈协同发展的城镇群,以大理、保山城镇圈为核心,联动丽江、临沧和德宏城镇圈,培育滇西城镇群。以昭通城镇圈为核心培育滇东北城镇群。强化协同发展和城乡融合,推动商贸、旅游和交通等领域的全方位合作。以昆明都市圈为核心,协同曲靖城镇圈、楚雄城镇圈、红河城镇圈,推进交通、水利、通信等基础设施和网络建设,形成空间组织紧凑、经济联系紧密、高度同城化和高度一体化的滇中城市群。

第二节 建设富有竞争力的都市圈和城市群

提升昆明都市圈的辐射能级。强化昆明市的核心引领作用,充分发挥昆明市在云南省政治、经济、科技、文化、金融、创新等方面的核心作用,优化提升中心城区功能,转变城市开发建设方式,以滇池和西山为中心,推动城市均衡发展、安全发展,全面提升城市功能品质,增强综合能级和竞争力,努力建设成为区域性经济贸易中心、科技创新中心、金融服务中心和人文交流中心。推进昆明市主城区和滇中新区融合发展,围绕把滇中新区建设成为云南省改革创新示范区、开发开放先行区,做精做强先进制造业、积极发展新兴产业、重点培育未来产业,强化空间要素保障。建设滇中城市群经济发展发动机、产业聚集核心区、改革创新新引擎、开发开放新高地。提升玉溪城市功能,加快昆(明)玉(溪)同城化进程,强化辐射南亚东南亚的物流枢纽功能,积极推动新型基础设施建设,共同构建重要的跨区域能源互联互通枢纽。

推进总部经济、金融服务、研发中心、商务会展等功能向昆明市中心城区集聚,引导安宁市、嵩明县、红塔区等县(市、区)有效承接昆明城市产业转移,积极发展附加值较高的制造行业及环节。加快推进昆明中心城区连接周边县(市、区)的城际铁路、城际轨道等交通设施建设,实施“断头路”畅通工程和“瓶颈路”拓宽工程,加强干线公路与城市道路有效衔接,推动城际公路市政化、城际客运公交化。加密城际公交,促进与市域公交网络快速接驳。

将滇中城市群建设成为云南省实现现代化的强大引擎。充分发挥滇中城市群对云南省新型城镇化的支撑作用和高质量发展的核心带动作用,加强省际协调、区域协同,努力把滇中城市群建设成为我国面向南亚东南亚和环印度洋地区开放辐射中心、通达南亚东南亚及印度洋的大通道枢纽、实现现代化的强大引擎和生态宜居城市群。提升滇中城市群的发展能级和竞争力,加快提升滇中城市群的门户枢纽功能、创新服务功能、文化服务功能、资源配置功能、基础设施水平和公共服务功能,深度融入新发展格局。推进制造业向滇中城市群聚集,以滇中城市群开发区为载体,大力发展有色金属新材料、化工新材料、稀贵金属新材料、光电子微电子及半导体新材料、新能源材料,统筹布局生物医药、先进装备制造、绿色食品加工、卷烟及配套、电子信息等产业,大力发展总部经济、数字经济,推动先进制造业和现代服务业深度融合,着力建设创业创新高地、战略性新兴产业高地,成为云南省工业发展核心增长极,助推滇中崛起。到2035年,滇中城市群集聚云南省60%以上的城镇人口。

培育滇东北、滇西城镇群。加快滇东北开发进程,加强昭通同成渝地区双城经济圈的链接,融入长江经济带,推进城市扩容提质,完善综合交通网络,强化功能配套,辐射带动滇东北开发,全面提升区域竞争力。引导制造业向城镇群集聚,以滇东北城镇群开发区为载体,落实长江经济带发展负面清单,主动融入成渝地区双城经济圈建设,积极发展劳动密集型产业,重点布局以绿色硅、绿色铝为重点的新材料产业以及绿色建材、化工、绿色食品加工、电子信息、页岩气开发等产业,为建设滇东北开发开放新高地提供产业支撑。到2035年,滇东北城镇群聚集云南省8%左右的城镇人口。推进滇西一体化进程,以大滇西交通环线建设为重点,以推动滇西旅游全面转型升级和协同发展为关键,全面提升滇西一体化水平,打造世界级旅游目的地。引导制造业向城镇群集聚,以滇西城镇群开发区为载体,加快发展绿色食品加工、新材料、电子信息、先进装备制造、生物医药、酿酒工业、消费品制造、新型建材、现代物流等产业。到2035年,滇西城镇群聚集云南省20%左右的城镇人口。

建设现代化的城镇圈。以州(市)中心城市为核心,辐射带动多个小城镇,推进现有城镇组团向现代化城镇圈转变,形成空间功能和经济活动紧密关联、分工合作有序的半小时通勤圈,推动城乡融合和公共服务设施共享共建,不断提高其生产服务、科技创新和文化服务等功能。推进有条件的县城培育城镇圈。

 

推进曲靖、楚雄、红河城镇圈建设,培育滇中城市群增长极,强化滇中城市群对外通道上节点的枢纽转换功能,推进城镇圈与昆明都市圈协调互补、错位发展、联动辐射。推进临沧、红河、文山、西双版纳、德宏城镇圈建设,建设一批高水平的开发开放合作平台,统筹开发开放试验区、跨境经济合作区、边境经济合作区的配套功能布局,全面提升对外开放能级。强化大理、保山在滇西一体化中的核心地位,将大理、保山城镇圈培育成滇西区域的增长极。发挥昭通城镇圈链接长江经济带和成渝地区双城经济圈的服务功能,文山城镇圈链接北部湾和珠三角地区的服务功能,建设云南省连接国际国内市场的战略高地。围绕创建旅游目的地和康养旅游示范区,强化保山、普洱、红河、文山、西双版纳、大理、丽江、昭通等城镇圈对推动旅游转型升级和大健康产业全产业链发展的支撑作用。

第三节 构筑开放型沿边城镇带

建设我国面向南亚东南亚开放合作的重要平台和窗口。以提升沿边地区开发开放水平为关键,将沿边城镇带建设成为融入共建“一带一路”、面向南亚东南亚和环印度洋地区开放合作的重要纽带和重要支撑。以加快建设中国(云南)自由贸易试验区红河、德宏片区为引领,重点开发开放试验区、边境经济合作区、跨境经济合作区为纽带,边境口岸为支撑的沿边开放合作平台体系,大力发展外向型产业和边境特色产业,打造沿边产业承接带,推动云南省全方位高水平对外开放。

推动沿边城镇带建设。加强瑞丽市、腾冲市、镇康县、勐腊县、勐海县、河口县、江城县等沿边城镇建设,提升产业人口集聚能力。围绕高水平对外开放,建设重点边境口岸城镇,畅通重要物流大通道与陆路口岸城镇的衔接,完善口岸服务功能,积极发展进出口贸易、加工贸易、边境旅游和民族传统手工业,繁荣边疆经济,促进民族团结和边境稳定。

 

加快基础设施和公共服务设施建设。着力实施沿边基础设施巩固提升工程,加快推进沿边高速公路、沿边铁路、沿边国道建设,完善综合交通运输体系。完善沿边地区公共服务体系,扩大公共服务产品供给能力,着力推动沿边城镇公共服务优质化、均衡化发展。

积极培育沿边特色城镇组团。依托沿边重点县城,推进“县城—口岸”协同联动发展的沿边特色组团建设,全面提升沿边城镇的发展能级。强化瑞丽市、勐腊县(磨憨镇)、河口县等城镇的试验示范作用,建设面向缅甸、老挝、越南开放的前沿阵地。强化“昆明—磨憨”首尾联动,打通通往东南亚最便捷陆路出海通道,建设磨憨口岸城市。

引导产业向开发区集聚。以位于沿边州(市)的边(跨)境经济合作区、开发开放试验区等为引领,经济技术开发区、产业集聚平台等为支撑,利用好国际国内两个市场、两种资源,积极发展进出口贸易加工、消费品制造、商贸物流、跨境电商等外向型产业,助推沿边开放。

 

第四节 建设宜居韧性城市

构建宜居适度的生活空间。优化职住平衡的生活空间布局,充分利用城市交通和就业便利地区的存量用地,建设保障性住房,促进职住平衡。合理提高新增国有建设用地中住宅用地供应比例和住宅用地中保障性住房用地供应比例。

强化以人为本理念,围绕提高公共服务品质,建立与常住人口挂钩的公共服务资源配置机制,保障教育、医疗、商业、文化、体育、殡葬、托幼、社区商业、邮政快递等公共服务设施建设空间,保障城市商圈、15分钟便民生活圈用地,构建多层次城乡生活圈。推进都市圈高等级公共服务设施共享,保障城镇圈高质量公共服务设施供给,加强城镇组团优质公共服务设施共建,实现社区生活圈均衡布局,持续为城镇居民提供高品质的公共服务。推进公共服务城乡一体化配置,逐步实现乡村居民就近就便享受基本公共服务。

推动义务教育优质均衡布局,建立与学龄人口变化相协调、与城镇化进程相适应的学前教育设施、中小学校布局。因地制宜完善托育、养老服务设施布局。分级分类完善医疗卫生机构布局,增强平急结合、应急处置快速转换能力。依托城乡社区服务场所设施,进一步完善扶老、助残、救孤、济困、优抚等福利设施配置。完善公益性殡葬服务设施配置,补齐城乡殡葬公共服务短板。合理布局、补充完善各类文化体育设施,培育一批主客共享的公共文化空间,做好全民健身场地设施空间保障。保障城市废旧物资回收网络相关建设用地。在精神卫生服务能力不足的州(市)和人口较多的县(市、区),保障精神卫生福利设施空间需求。加强精神障碍社区康复服务设施和康复辅助器具社区租赁等残疾人服务设施建设,支持老年人、残疾人等特殊群体的康复服务需求。各地可在市级、县级国土空间规划中进一步优化各类公共服务设施用地布局和配套标准。

构建优质高效的产业空间。保障全产业链用地和优化布局,优先保障科技创新、生产服务、先进制造等功能用地需求,推动制造业创新转型升级,引导产业用地向开发区集聚。中小城镇在符合功能定位条件下,应保留一定比例的制造业发展用地,保障实体经济和生产服务的发展空间。合理确定研发用地比重,优化产业空间布局。昆明高新区、昆明经开区等产城融合度高的开发区,合理优化居住、基础设施、公共服务设施布局,建设技术创新、科研文教、生产制造、现代服务功能复合的开发区。

优化城镇产业用地供应,衔接生态环境分区管控,引导人口密度较高的中心城区传统产业功能空间有序腾退,引导中小城镇工业用地提质增效。依托产业聚集区,整合改造各类“小、散、乱”工业产业用地。遵循“统筹布局、引导集聚、健全标准、严格准入、加强监管”的基本原则,促进新增工业用地合理布局和规模集聚。挖掘存量工业用地资源,鼓励用地单位在符合国土空间规划和有关消防要求的前提下,通过厂房加层、厂区改造、内部土地整理、开发建设地下空间等途径提高工业用地的利用效率。

适应创新产业发展需要,优化产业空间结构和用地供应机制,引导产业用地规范合理转换用途,促进产城融合。做好空间留白,预留战略性新兴产业发展空间,在环境优美、交通便利的小城镇、乡村地区,创新土地供给模式,支撑培育创新节点。保障重大产业和科技创新空间,充分保障重大产业和项目、关键核心技术攻关项目空间需求,统筹布局产业备份基地。保障重大科技基础设施、工程研究中心、技术创新中心、重大科技创新平台等空间需求。优化整合科学城、知识城、科技园、高教园、高新区等存量空间。统一规划光电产业、高端装备制造、新材料产业、卫星应用等相关企业的空间布局,引导产业由下游向中、上游产业链等方向拓展,发挥产业集群效应。

建设绿美活力的生态空间。立足云南独特的自然生态、气候环境等优势,突出云南山地、河谷、盆坝、湖滨等不同类型城镇的布局特点,顺应自然、利用自然,因地制宜建设具有云南特色的山、水、田、城交相辉映的生态空间。推进森林城市建设,将山水林田湖等自然要素融入与渗透到城镇空间,合理利用自然生态资源,满足城镇内部生态、生产、生活功能需求。协调城镇建设与自然山水的关系,重视山、水、田、城空间关系及视线廊道处理,构筑“显山露水”的城镇形态,促进城镇与周边优越的生态环境相融合。严格管控河湖水域岸线,严禁环湖、滨水“铁桶式”开发。

畅通城镇开发边界内外生态空间,推进国家步道体系建设,按照环山、顺水、沿城、连景的要求,构建融合生态保护、休闲游憩等多种功能的绿道网络,打通区域及城乡生态廊道,串接山、水、田、城。拓宽沿城市主导风向的大型线状生态要素,使之贯通城区,引导城市空气流动,促进大气良性循环,改善城市空气品质,提升体感舒适度,构建复合型通风廊道。在严格滨河沿路永久基本农田保护的基础上,加强林水结合,推进高速公路两侧、主干路两侧道路廊道林地建设,完善沿路生态廊道建设。

增强城市空间安全韧性。布局完善防灾救灾疏散通道系统,协同铁路、航空、公路和城市干道,预留区域及城市疏散救援通道,增强安全保障能力,提升突发事件应急交通运输保障能力。优化城市消防安全布局,完善消防队站、市政消火栓等公共基础消防设施建设。统筹公共消防基础设施、应急救援基地等重大项目用地,预留应急公共安全设施空间,结合规划留白,预留应急公共安全设施用地,实现韧性防火区域协调一体化。构建智慧消防体系,保障城市安全发展。

合理规划设置与城镇定位相匹配的公共卫生服务体系,保障周边乡村、邻近城镇、旅游度假等实际服务人口需求。加强配套卫生健康基础设施建设,提升应对重大突发公共卫生事件的应急防治能力。统筹公共卫生设施用地,预留应急公共安全设施空间,结合规划留白、远期预留公共设施和市政设施用地,充分考虑用地兼容性。优化应急避难场所布局,提高应急避难能力。落实人民防空建设要求,建立布局合理的应急避难场所体系和人员防护体系。

第五节 促进城镇建设用地节约集约

提高城镇节约集约用地水平。人均城镇建设用地超过150平方米的城市,严格控制新增城镇建设用地;人均城镇建设用地面积小于85平方米的城市,可适应人口增长,补足城镇建设短板的用地需求。按照节约集约要求完善各类建设用地标准,健全用地考核机制和评价体系,推广应用节地技术和节地模式。严格土地使用标准和节约集约评价,强化重大建设项目节约集约用地的刚性约束,新上项目应达到国内同行业当前节约集约用地的先进水平。

推进开发区集约高效利用土地。提高开发区土地利用效率,实行开发区节约集约用地水平与城镇新增建设用地挂钩制度,严控低效开发区新增建设用地。在保持环境适宜的前提下,适度提高开发区工业用地开发强度,提高建筑密度和容积率,实施各类开发区土地集约利用评价。完善开发区功能转换用地政策,推动已完成开发任务、工业用地比例低、产城融合程度高的开发区向城市综合功能区转型。依托开发区,整合改造各类“小、散、乱”产业用地。加强与对口支援、东西部协作工作的衔接,积极探索园区共建、飞地经济等开发利益共享的区域合作模式。在县级国土空间总体规划中划定工业用地红线,防止工业产业项目用地盲目扩张和无序蔓延,引导各地工业产业项目积极进入园区,盘活老旧厂区等存量工业用地,促进产业集聚和高质量发展。推进工业项目“标准地”改革,逐步实现新增工业项目用地采取“标准地”供应。

加强地下与地上空间资源统筹管理。分层有序利用地下空间,划定重点地下空间管控区域,在自然保护地、地下文物埋藏区、古生物化石埋藏区、古树名木分布区、野生动植物栖息地、重要水源地、自然灾害高风险区、地下主要含水层、地下油气储存设施及运输管道等周边区域,严格地下空间资源管理。健全地下空间开发利用激励机制和地下空间建设用地出让制度。规范地下空间建设用地使用权登记和权属管理。

健全存量土地利用政策机制。探索实行长期租赁、先租后让、弹性年期出让的工业用地供应制度,加强建设项目用地标准控制。统筹城乡和区域的国土空间资源,完善与存量土地利用相适应的规划政策。土地开发利用应符合相应规划用途的土壤环境质量要求,支持土地混合开发和空间复合利用,促进城市内涵式集约型绿色化发展。将国土调查、不动产登记作为工作基础,结合规划实施评估,完善土地权属和用途变更、整合、置换等政策。引导消化城镇批而未供和闲置土地,严格控制新增闲置土地,推动城市存量空间盘整、激活和优化,支撑城市更新行动,提升城市价值。深化增存挂钩机制,加大批而未供和闲置土地的处置力度。

 

第七章 保护利用自然遗产和文化遗产,彰显特色魅力

第一节 整体保护自然遗产和文化遗产

构建自然遗产和文化遗产保护空间体系。基于云南省自然景观和历史文化资源在空间上集中分布、富集叠加的特征,构建富有云南省特色的自然遗产和文化遗产保护基质、斑块和廊道。以世界自然遗产、世界地质公园、国家公园、自然保护区、自然公园为核心,按照生态保护管控要求,维护自然遗产景观资源的整体性和完整性。以世界文化遗产、历史文化名城名镇名村、历史文化街区和历史建筑、全国重点文物保护单位、云南省文物保护单位、市级和县级文物保护单位、尚未核定公布为文物保护单位的不可移动文物、地下文物埋藏区等为重点,夯实文化遗产保护空间基础。突出云南省民族文化特色,保护文化遗产及其整体环境的原真性。加快编制相关专项规划,深化细化有关安排,加强规划审批、实施和监管,进行严格管控。

增强文化遗产环境安全韧性。识别文化遗产本体及其环境的潜在风险,增强整体安全韧性,确定风险管控重点区域和安全缓冲空间。开展文物抢救性保护和预防性保护,避免文化遗产的完整性和真实性遭到破坏。完善非物质文化遗产资源保护名录,加快非物质文化遗产载体实物保存和数字化记录,保护非物质文化遗产高度依存的自然环境和文化空间,探索非物质文化遗产活态传承保护路径。

重点维护不同世界遗产特质。三江并流保护区主要协调生态空间保护与特色魅力彰显的关系,严格控制开发利用活动。中国南方喀斯特(石林片区)重点协调喀斯特景观风貌保护与水土保持、石漠化治理的关系。澄江化石遗址重点协调科研、旅游活动与遗产保护的关系。丽江古城保持核心区传统格局、建筑风貌,保护外围自然景观,加强民族文化传承与空间融合。红河哈尼梯田整体保护原生真实的农业景观,保护传承独特农耕文化、民族文化。普洱景迈山古茶林文化景观整体保护核心区自然与文化资源。

健全自然遗产和文化遗产保护空间政策机制。针对不同类型自然遗产采取差异化的空间保护措施,保持自然遗产景观价值和景观品质。强化文物资源系统保护的空间管控,落实各类历史文化遗产的保护和管控要求,在地方各级国土空间规划中统筹划定各级文物保护单位保护范围和建设控制地带、地下文物埋藏区,明确不可移动文物保护空间管制要求,并纳入国土空间规划“一张图”实施监督系统,作为实施用途管制和规划许可的重要依据。发掘不可移动文物资源的多重价值,保障文物保护、利用、考古等合理空间需求。完善历史文化遗存本体及其环境的用地和空间管控政策。对需依法保护的历史文化遗存,开发建设前应开展建设影响评估。对历史文化保护线内可能存在历史文化遗存的土地,实行“先考古、后出让”制度,完善多部门协调机制,增强工作联动。

第二节 系统活化利用自然遗产和文化遗产

合理利用自然遗产和文化遗产。统筹保护与利用的关系,促进区域内各种自然生态景观、历史文化遗存资源的协调利用、融合发展。在不对生态功能造成破坏的前提下,允许在生态保护红线内、自然保护地核心保护区外,开展经依法批准的考古调查、勘探、发掘和文物保护活动,以及适度的参观旅游和相关必要公共设施建设,促进文化和自然遗产的合理利用。加快推进云南段长征国家文化公园、长江国家文化公园建设,丰富传承弘扬社会主义先进文化、革命文化、中国优秀传统文化的空间载体。促进自然遗产、历史文化遗产、城乡空间协调利用和融合发展,营造高品质的风景名胜旅游区域、市民休闲活动空间、乡村振兴致富载体,丰富创新文化空间供给。

合理保障旅游开发利用空间需求。保障国家考古遗址公园建设等重大历史文化遗产保护利用项目的合理用地需求。重点保障高品质服务设施和联系中心城市的交通设施用地需求。因地制宜为休闲度假设施、旅游风景道、公路沿线自行车道、步道以及旅游驿站、营地等配套服务设施提供合理的用地保障。完善旅游新业态用地政策,支持废弃地等转型利用作为文化和旅游用地,鼓励盘活利用农村闲置宅基地和闲置住宅发展休闲农业和乡村旅游,加强文化和旅游建设用地保障。

第三节 彰显国土空间特色魅力

遵循自然地理环境的地域特征,依托具有文化代表意义的重要山脉、水系,整合自然景观和历史文化要素,突出特色差异,凝练魅力形象,优化形成“六区两带”特色魅力空间布局,彰显云南大山大水自然之美与独特民族文化之美。

古滇春城高原明珠魅力区。以昆明市、玉溪市、楚雄州、曲靖市及红河州、文山州北部为主,彰显花香四季的宜人气候、惊艳奇特的喀斯特岩溶地质奇观、碧波万顷的高原明珠湖泊、神奇奥秘的生命起源走廊、厚重浓郁的古城气质、多元包容的人文魅力,推进昆明大健康名城、区域文化多样性示范区建设。

大理丽江山水古城魅力区。以大理市、丽江市为主,彰显钟灵毓秀的山水之美、历史悠久的古城古都、独具特色的民族文化、丰富深厚的文化底蕴,推进大理旅游名城、丽江文化旅游名城建设。

三江并流神奇秘境魅力区。以迪庆州、怒江州为主,彰显世界遗产地世所罕见的奇观美景、雄伟壮丽的雪山冰川和高山峡谷、碧海缀珠的高原湖泊和高山草甸、神秘莫测的原始森林和奇珍异兽、醇厚热烈的民族风情,推进迪庆香格里拉、怒江高山峡谷旅游胜地建设。

滇西边城康养魅力区。以保山市、德宏州为主,彰显古丝绸之路边城风光、瑞丽江—大盈江热带风情、火山地热地质奇观、悠远哀牢文化和腾越文化,以及滇西抗战民族记忆和天然药材资源,推进保山文化旅游胜地、德宏康养旅游胜地建设。

西双版纳热带雨林魅力区。以西双版纳州、普洱市、临沧市东部为主,彰显神秘热带雨林、斑斓动植物王国、灵动“东方多瑙河”、丰饶富庶勐巴拉、原生态民族文化、世界茶源地,推进西双版纳旅游名城、普洱生态旅游胜地建设。

滇南红河哈尼梯田魅力区。以红河州为主,彰显哈尼梯田鬼斧神工、元江红河干热河谷自然风光、滇南邹鲁文献名邦人文底蕴、哈尼之乡民族风情魅力,推进特色旅游目的地建设。

金沙江峡谷风光魅力带。以金沙江沿江河谷为主,串联滇西北和滇东北地区,彰显金沙江梯级电站高峡平湖风光、大江峡谷奇景以及磅礴乌蒙山、绚丽红土地,挖掘红色文化资源,推进云南省长江国家文化公园、长征国家文化公园和红色文化基地建设。

沿边开放多彩文化魅力带。以沿边8个州(市)的25个边境县(市)为主,彰显边境口岸热带风光、特色多元商品贸易、多彩跨境民族文化、多国文化融合的独特异域风情,推进建设一批边境旅游试验区、跨境旅游合作区。

 

第八章 加强区域合作与协调,提升双向开放水平

第一节 建设对外开放新高地

建设“一带一路”重要节点。支持国际、国内产业转移承接项目建设,打造西南地区对外开放新高地、服务国家构建新发展格局的示范区,建设交通物流大通道、能源大通道、数字信息大通道。支撑面向印度洋的国际陆海大通道建设,强化云南省向北沟通长江经济带,向南衔接中南半岛、环印度洋地区的转换枢纽和桥梁作用,重点推进中越、中老泰、中缅、中缅(孟)印国际通道和京(渝、成)昆、沪昆、广昆通道对接,将云南建设成为向北连接“丝绸之路经济带”、向南衔接“21世纪海上丝绸之路”的重要节点。发挥昆明市作为区域性中心城市的作用,重点依托昆明都市圈,构建面向南亚东南亚开放合作的经济贸易、科技创新、金融服务、人文交流平台,主动融入新发展格局,努力成为国内大循环和国内国际双循环的战略链接点和重要支撑点。重点建设瑞丽、磨憨、河口、猴桥、孟定等边境口岸城镇,加快合作平台建设、提升通关能力,建设面向缅甸、老挝、越南开放合作的前沿窗口。

推进与南亚东南亚合作共赢。积极参与中国—东盟自由贸易区3.0版建设,深化澜沧江—湄公河合作和大湄公河次区域经济合作,深度参与中国—中南半岛、孟中印缅经济走廊建设,推动中老、中缅经济走廊提质升级。依托国际通道,深化贸易投资、金融、进出口加工、物流、资源开发、旅游等合作,支持相关合作重大项目、基地、园区等建设。推进基础设施互联互通,以中越、中老泰、中缅、中缅(孟)印相关公路、铁路、水运航道为重点,加快推进国际通道建设。共同做好中缅油气管道运营维护,科学布局建设国家原油、成品油储备库,保障国家能源安全。推进澜湄区域统一电力市场建设,持续推进与老挝电力丰枯互济,开展与缅甸小水电开发合作及缅甸民生送电工程,稳步推进我国同周边国家电力互联互通。重点依托口岸城镇,创新自由贸易试验区、重点开发开放试验区、边(跨)境经济合作区等合作平台建设,因地制宜鼓励将口岸区部分功能后移,推动口岸城镇与腹地节点城市“岸腹联动”。以瑞丽—木姐、磨憨—磨丁、河口—老街等两国同城体为试点,探索供水、污水处理等基本公共服务的共建共享。

促进跨境生态保护合作。加强与缅甸、老挝、越南沟通对接,形成跨境生态保护合作机制,支持东南亚国际生物多样性保护研究基地建设。共建共保珍稀动物跨境迁徙廊道,构建滇金丝猴、高黎贡白眉长臂猿、大额牛、云豹和国际候鸟跨境迁徙廊道,构建南部边境亚洲象、印支虎跨境迁徙廊道,在怒江澜沧江构建白须公鱼、中国结鱼等珍稀鱼类洄游通道,推动双边生态保护合作。分享生态文明和绿色发展理念,加强法律法规、政策、标准、技术等领域的对话和交流,推广环境友好型技术和产品。

第二节 构建对内开放新纽带

全面参与长江经济带和泛珠三角合作。支持东西部园区建设深度结对,推进东西部协作向产业转移和产业合作转型升级。协调推进长江经济带高质量发展,构筑以金沙江—长江黄金水道为纽带的交通运输体系,加快推进长江经济带跨区域产业合作,保障以金融、物流和信息服务为重点的现代服务业布局。深化泛珠三角区域合作,加强与泛珠三角区域其他各省区的合作,构建多层次合作交流机制,为优势产业互补发展提供空间保障。聚焦云南省有需求、湾区有优势,双方有合作空间和前景的重点领域,加强与粤港澳大湾区的深度融合。依托高铁经济带建设优化区域空间布局,推进产业融合发展。

共建西部陆海新通道。协调重庆市、四川省、贵州省、广西壮族自治区,共同推进“成渝—云贵—北部湾”的西部陆海新通道建设,实现长江经济带与北部湾、中南半岛的衔接。加强铁路、公路网规划建设与重庆、四川南向出省通道对接,与广西、贵州西向出省通道对接,推动面向印度洋陆海大通道与西部陆海新通道对接。加强川滇合作,加快建设金沙江溪洛渡经水富—宜宾高等级航道,加快建设东川港,打通金沙江—长江通道“最后一公里”。加强滇桂合作,共同推进富宁港和广西百色水利枢纽通航设施建设,共同建设右江—珠江水运通道,连接珠江黄金水道。

加强旅游合作。推进与西藏自治区、四川省、贵州省、广西壮族自治区合作,发挥各省旅游资源优势,联合建设一批康养旅游、生态旅游、民俗旅游、文化旅游、体育旅游、红色旅游等精品线路,捆绑推出大产品,实现旅游发展共享共赢。加强滇藏合作,依托大理—丽江—香格里拉—芒康茶马古道遗产、怒江大峡谷进藏通道,建设滇藏茶马古道黄金旅游线路。加强滇川黔合作,协调共建和完善泸沽湖、香格里拉、金沙江沿江、康巴风情旅游线,弘扬茶马古道文化、推广“大香格里拉”旅游品牌,共同建设长征国家文化公园、长江国家文化公园,协调共建丝绸之路文化旅游带旅游品牌。加强滇渝黔桂合作,依托石林、普者黑和重庆武隆、贵州荔波、广西桂林等喀斯特景观资源,打造喀斯特地质旅游大品牌。加强滇东南和桂西区域旅游资源整合,联合推出出境闭合旅游环线和旅游产品。

共抓长江上游大保护。携手西藏自治区、四川省、重庆市、贵州省,共抓长江上游大保护。提高青藏高原东南缘水源涵养功能,保护滇西北横断山脉水源涵养区,保护“中华水塔”和高寒生物种质资源宝库,增强对区域气候变化调节作用和大江大河的水源涵养功能。保障金沙江峡谷区域生态功能,优化主体功能区,调整金沙江沿线生态功能极重要的相关县(市、区)为重点生态功能区,调整产业结构,推动绿色转型发展。加强金沙江主要支流流域综合治理,提升水环境质量,对汇入金沙江的主要支流进行全面污染普查、评估,根据评估结果明确综合治理要求。维护长江水生生物多样性,落实长江十年禁渔,加强长江上游珍稀特有鱼类栖息地保护,科学实施长江上游梯级水库群生态调度。加强滇黔桂石漠化综合治理,推进滇川黔协同保护赤水河流域,强化赤水河上游生态涵养功能,完善跨区域联防联控机制,全力提升赤水河流域环境保护水平。

第三节 统筹差异化发展

推进区域协调发展。滇东北区域依托滇东北城镇群,主动服务和融入长江经济带发展,与成渝地区双城经济圈协同联动发展,发挥陆水转换和联运优势,重点发展物流、能源、绿色有机农业、文化旅游等产业,疏解人口、缓解人地矛盾,加强水土流失治理。滇东南区域依托文山城镇圈,加强滇越合作,融入泛珠三角区域合作,建设产业转移承载平台,严格危险化学品生产建设项目准入,切实防范重大安全风险,重点发展冶金、化工及机械制造产业,加快中越国际通道和口岸建设,加强石漠化治理。滇西南区域依托西双版纳城镇圈、普洱城镇圈,深化澜沧江—湄公河合作机制,主动服务和融入中国—中南半岛经济走廊建设,重点建设轻工产业基地,推动茶、商贸、旅游等特色产业发展,加快中老国际通道和口岸建设,鼓励人口适度增量发展。滇西区域依托滇西城镇群,主动服务和融入孟中印缅经济走廊建设,推进一体化发展,重点发展生物资源创新、高端制造业及新材料、进出口加工、旅游文化、特色农业、特色农产品加工等产业,加快中缅国际通道和口岸建设,鼓励人口增量发展。滇西北区域突出生态安全屏障地位,把生态文明建设摆在更加突出的位置,重点发展旅游、清洁能源、生物资源创新等产业,实现绿色发展。

推动特殊类型地区发展。以脱贫地区为重点,集中支持一批乡村振兴重点帮扶县、建成一批美好生活示范村、发展壮大农村集体经济实力,推动欠发达地区加速发展。围绕促进城乡融合发展、促进实体经济发展、增进人民福祉三大任务,支持革命老区实施巩固拓展脱贫攻坚成果、基础设施建设、生态环境保护修复、红色旅游等重点领域重大项目建设。优化整合老工业区空间,推动老工业企业搬迁改造、老旧社区改造、老厂区老厂房老设施改造。依托闲置厂房、废弃坑道、老旧街区等,做好老工业基地精神文化遗产和工业遗产挖掘、抢救和保护工作。抓好个旧市、东川区、易门县等3个资源枯竭型城市的转型发展,调整主体功能定位、补强基础设施,统筹产业布局,保障转型用地。

推进重点地区生态保护合作。针对“三屏两带”生态功能重要区域,建立各州(市)、县(市、区)协调机制,推进省域重点地区生态保护合作。推动流域上中下游地区互动协作,以流域为主体共同推进区域生态保护与修复、资源协调、环境治理,推动信息共享,共同研究解决生态保护补偿中遇到的重大问题。加强地区间有效沟通协商,完善河湖长制,协力推进流域保护与治理。加强生态环保重点领域合作,加强固体废物环境管理、农村环境综合整治和大气、水、土壤污染防治等合作。根据区域地下水污染防治需要,加强地下水污染防治重点区管控,明确环境准入、隐患排查、风险管控等管理要求。加大绿色示范项目的支持力度,探索制定绿色发展战略与行动计划,支持环保产业技术合作园区及示范基地建设,引导优势环保产业集群式发展。

实施坝区保护工程。编制重点坝区国土空间专项规划,统筹坝区田、林、路、城、村布局。合理确定坝区产业、人口规模和国土空间开发强度。引导建设发展方向,鼓励各类建设向坝区边缘、宜建山地发展。控制建设布局形态,避免城镇“摊大饼”占用坝区优质耕地,引导零星分散建设向集约建设转变。维护坝区空间整体性,铁路、高速公路等重大线性基础设施应沿坝区边缘布局,避免对坝区的过度切割。加强坝区风貌控制,结合地方文化统一城乡建筑风格,保护坝区水体、林地、田园,彰显大地景观,营造具有云南特色的坝区景观。加强以曲靖市、大理州、红河州、文山州为核心的四大坝区集中区域的优质耕地保护。原则上将坝区稳定耕地的90%以上划为永久基本农田。

以坝区为单元,加强坝区及面山区域的一体规划、系统保护、整体开发和协同治理,推进建立坝区管控治理体系。严格控制坝区城镇建设无序扩展,从严控制坝区耕地占用,坚持各类开发建设活动不破坏坝区周边山体、不占坝区良田好地。严控新增建设用地零星分散或沿道路布局,引导坝区零星分散的居民点通过拆旧建新等措施向中心村、坝区边缘宜建山地集聚,在昆明市、曲靖市、大理州、保山市、红河州等州(市)探索山地—坝区边缘新村建设。

推动山区综合开发。加强山区地质灾害综合防治,统筹推进山区综合开发、美丽乡村建设与生态环境保护,科学适度保障生态农业、绿色制造业和生态旅游业发展空间,支持特色农产品加工、包装、物流、服务等项目建设,延长农业产业链。推进建设森林乡村,丰富乡村经济业态,重点支持“农业+观光休闲”、“农业+健康养老”、“农业+文化传承”等新业态,鼓励创新开发一批特色手工农产品和民族特色产品,做优做强山区经济,打通“绿水青山”与“金山银山”双向转化通道。

第四节 维护边疆稳定

稳定和增加边境一线人口。支持兴边富民行动中心城镇和新村、现代化边境幸福村建设,保障边境线一定范围内的人口略有增长。支持中小城镇依托现有口岸城镇,提升完善城镇功能,推进边境一线城镇发展。支持边境一线的村寨以美丽乡村建设为重点,建设一批比较富裕的现代化边境幸福村。

提升基础设施配套水平。提升边境一线城镇、村寨的交通、市政、环卫等基础设施配套水平。城镇对外联络道路力争达到山区三级公路标准,较大人口规模村寨全部实现道路硬化。统筹边境一线城镇、村寨市政基础设施建设,提升人畜饮水安全水平,因地制宜处理污水、生活垃圾,强化通信保障能力,全面提升基础服务水平。

提升公共服务和民生保障能力。支持边境城镇布局面向国际服务的教育、文化、卫生、体育等公共服务设施,强化沿边城镇对外辐射能力。支持文化惠民工程建设,切实提升边境地区文化设施建设水平,促进跨境民族文化交流与合作。加强基层公共体育设施建设,支持全民健身设施补短板工程建设,鼓励结合地方民族风俗建设民族体育设施,逐步实现行政村(社区)及以上区域体育基础设施全覆盖。

保障边境发展用地。充分保障边境地区基础设施、公共服务设施和国防建设用地需求。依托口岸因地制宜发展特色资源加工、出口加工等特色产业,保障边境特色产业发展。保障兴边富民行动小城镇、边境口岸城镇的边境贸易、金融服务、公共服务等功能空间。依托沿边公路和边民互市贸易点建设边民集中集聚点。

 

第九章 强化空间统筹,保障重大基础设施建设

第一节 构建现代立体综合交通网络

加快重大廊道建设。依托中缅、中缅印通道及昆明市、丽江市等机场的国际航线,连接内比都、仰光、曼德勒、阿萨姆邦等区域重要节点城市,构建连接缅甸若开邦、掸邦至皎漂港出海口的公铁空海联运大通道。依托中老泰、中越及昆明市、西双版纳州等机场的国际航线,连接中南半岛的河内、万象、曼谷、金边等区域重要节点城市,形成我国与东南亚国家间的交通走廊。

依托京(蓉)昆、京(渝)昆两大通道及国内航线,向北连接成都市、重庆市、西安市、北京市等重要节点城市,形成云南省联结成渝地区、关中地区、京津冀地区的交通走廊带。依托京(渝)昆、沪昆通道,长江水运及国内航线,向东连接重庆市、贵阳市、长沙市、武汉市、杭州市、上海市等重要节点城市,形成云南省联结长江经济带、长江中游城市群、长三角地区的交通走廊带。依托广昆通道及国内航线,向南连接南宁市、广州市、深圳市等重要节点城市,形成云南省联结北部湾、粤港澳地区的交通走廊带。依托滇藏通道及国内航线,通过大理州(保山市)向北经丽江市(怒江州)、香格里拉市、芒康县等节点城市至拉萨市,形成云南省联结西藏地区的交通走廊带。

依托永仁—楚雄—玉溪—普洱—景洪高速公路、铁路,纵向贯通南北,建设北接成渝、南下中南半岛的省域中部纵向综合交通轴线。依托沿边高速公路、沿边铁路、沿边国道G219,连接滇西城镇群、滇中城市群,形成沿边综合交通轴线。依托昭通—宣威—曲靖—文山—天保高速公路和昭通—六盘水—曲靖—文山铁路,纵贯云南东部地区,形成滇东北—滇东南综合交通轴线。依托大理—临沧、临沧—双江—澜沧—勐海—景洪等高速公路和铁路以及澜沧江—湄公河国际航道,纵贯云南省西部地区,形成滇西—滇南综合交通轴线。依托高速公路、铁路以及金沙江—长江航道,促进怒江州、丽江市、迪庆州等3个州(市)向东经昭通市融入长三角地区,经攀枝花市、西昌市向北融入成渝地区双城经济圈、向南至昆明市融入滇中城市群,形成滇西北—滇东北综合交通轴线。

完善综合立体交通网络布局。强化区域间高效互联,构建高品质的快速交通网,以高速铁路、城际铁路、高速公路、民用航空等为主体,构建服务品质高、运行速度快的综合交通快速网。强化高效率的普通干线网,以普速铁路、普通国省道、港口、航道等为主体,构建高质量、服务能力强的综合交通干线网。拓展广覆盖的基础服务网,以农村公路等为主体,具备条件的地区以铁路专用线、通用航空、库湖区航道为补充,构建覆盖范围广、通达程度深的综合交通基础网。

强化综合交通枢纽建设。重点建设昆明国际性综合交通枢纽城市,加快建设曲靖、大理全国性综合交通枢纽,完善枢纽城市的物流和交通运输功能。推进建设红河州、昭通市、文山州、德宏州、西双版纳州等区域性交通枢纽,承担跨区域与周边地区的客流、货流、信息流中转集散。建设玉溪市、楚雄州、怒江州、迪庆州、临沧市、保山市、丽江市、普洱市等地区性综合交通枢纽,布局瑞丽、磨憨、河口、猴桥、清水河等口岸交通枢纽,完善各支系及末梢交通运输体系,承担地方性的客货集散运输功能。

大力发展枢纽经济,推进综合交通枢纽一体化规划建设,完善客运枢纽、高速公路服务区等交通设施旅游服务功能,并在不改变土地性质的情况下,鼓励高速公路经营企业依托服务区等按规定发展物流仓储、交旅融合等与交通运输业相关的功能业务。

构建高质高效的城际交通网。按照适度超前、多元化多层次的要求,以高速公路、城际铁路、民用航空为主骨架,国省道干线公路、通用通勤航空为补充,构建城市(镇)群、都市圈区域一体化的现代综合交通运输体系。重点构建滇中城市群城际交通网络,形成滇中城市群“1小时交通圈”。加快推进滇西城镇群、滇东北城镇群城际交通网络建设,完善城镇群交通功能,补齐运输短板。

搭建国内外运输集约化平台。优化运输结构,降低物流运输成本。配合国家物流体系建设,发展多式联运,形成低成本、高效率的物流服务网络,推进货运一单制,完善城市配送体系,健全县乡村三级物流配送网络,使国内外货物运输更加便利。

第二节 优化现代安全水网布局

落实最严格水资源管理制度。坚持以水定城、以水定地、以水定人、以水定产,深入落实最严格的水资源管理制度,严守水资源开发利用控制、用水效率控制和水功能区限制纳污三条红线。建立水资源刚性约束制度,严控水资源开发利用上限,不断促进经济社会发展与水资源承载力相协调。加快推进跨州(市)、县(市、区)江河水量分配和管控,合理确定重点流域区域用水总量控制目标,建立健全重点地区用水总量调控管理机制。全面推进节水型社会建设,实施国家节水行动,推动落实云南省节水行动实施方案。强化生态流量管控,建立健全中小水电站生态流量保障机制。到2025年,云南省用水总量控制在177.0亿立方米以内,到2035年,云南省用水总量控制在国家下达指标范围内。

构建现代水网体系。全面贯彻落实党中央、国务院关于加快构建国家水网的重大战略部署,紧紧围绕国家关于构建以水库群为战略支点的西南区域水网布局,结合云南省自然地理格局、河湖水系、水利基础设施布局,有效衔接和支撑国家骨干网,以重要江河为大动脉,构建以滇中引水等重大引调水工程为主骨架,以重要支流引输水、连通等工程为脉络,以湖泊、大型电站和大型水库为骨干节点,以高原特色灌区为支撑的云南现代化水网。统筹水资源优化配置、防洪减灾、水生态保护修复等功能,支持水资源优化配置工程、粮食安全灌溉工程、防洪减灾工程、生态文明建设排头兵保护治理工程和数字孪生水网工程建设,构建“系统完备、安全可靠、集约高效、绿色智能、循环通畅、调控有序”的云南现代水网,逐步实现“水网电网化”目标。

优化水资源配置能力。围绕国家重大发展战略和云南省经济发展布局,遵循高效集约的原则,强化重大项目区域统筹,优化水资源配置格局,促进水利设施共建共享,加快构建以大中小型水源为支撑、以大中型水电站综合利用及水系连通为补充、以重大农业节水为先导的供水安全保障体系,不断提升供水安全保障能力。水利相关规划编制和重大项目选址建设,应符合国土空间规划和“三区三线”管控要求。加快实施滇中引水二期工程,支持大中型水电站水资源综合利用工程建设。以重要支流、河湖连通和输配水渠系为脉络,以重点调蓄工程和高原湖泊为节点,支持桃源、清水河、暮底河等新(扩)建大型水库工程。强化各级水网互联互通,支持水库扩建扩容、库库连通及库河连通、跨区域引调水、城乡供水一体化“四大工程”建设。完善城乡供水一体化格局,支持124个县(市、区)的农村供水保障三年专项工程建设,统筹推进城乡供水一体化项目。大力发展高原特色农业灌溉,支持腾冲、潞江坝等大型灌区工程,支持曲靖、蜻蛉河、宾川等大型灌区续建配套和现代化改造以及一批中型灌区续建配套与节水改造建设。加强战略储备水源和城市应急水源工程建设,提高应急供水能力。

完善流域防洪减灾体系。坚持人民至上、生命至上,遵循“两个坚持、三个转变”防灾减灾救灾新理念,按照洪水发生和演进规律,“拦、分、蓄、滞、排”多措并举,建成由堤防、水库、河道、山洪沟、行洪通道等组成的系统完备、安全可靠的流域防洪工程体系。按照防洪保护区的防洪标准,畅通骨干河流洪水通道,发挥防洪控制性枢纽对流域洪水的综合调控和联合调度作用。聚焦防汛薄弱环节,加强中小河流治理,支持病险水库水闸除险加固,推进重要堤防和骨干防洪水库建设,开展山洪灾害防治和重点涝区治理,提高洪水灾害防御能力。强化洪水风险管理,整体提升洪涝灾害综合防治能力。加快金沙江白格堰塞湖灾后重建防洪工程建设。实施六大水系及流域面积3000平方千米以上重要河流综合整治工程,实施流域面积200—3000平方千米中小河流治理工程。加快推进昆明市黄石岩水库建设,推进论证一批骨干防洪调蓄水库工程。支持昆明市西北分洪工程、滇池下泄第三通道工程、香格里拉市纳帕海防洪整治隧洞工程、丽江城市防洪工程等重要城市防洪达标建设及易涝区整治工程建设。

提高水生态环境保护治理能力。加强河湖水域空间保护,水域空间保有量不低于906万亩。坚持山水林田湖草沙一体化保护和系统治理,以重点湖泊及重要水源点保护治理为核心点,以六大水系保护治理为水生态网重要脉络,以水土流失治理、农村水系及水美乡村建设为支撑,为建设我国生态文明排头兵提供水生态安全保障。加快推进重要河湖水域岸线划定,强化河道生态流量保障措施。重点加强长江上游源头水保护区涵养保护、滇西北水源基地涵养保护、滇西南水源基地涵养保护。重点实施西南诸河高山峡谷、金沙江中下游、滇东岩溶石漠化、三江并流、生态屏障带等区域的水土流失重点工程。实施九大高原湖泊保护治理工程,实施入湖河流治理、水源置换及生态补水、生态河道整治、小流域综合治理等工程。推进水美乡村试点建设,共筑宜居城市、构建水美城市。

第三节 统筹能源和矿产资源保障

合理安排能源开发利用空间。统筹考虑生态保护、电力供需、要素保障、电网接入消纳等因素,重点开发资源富集、电力需求旺盛的滇中、滇东南区域新能源。在昭通市、曲靖市等州(市)重点加强页岩气、煤层气勘查,推进新能源绿色开采和清洁利用。充分利用现有调节能力,建设“风光水火储”多能互补基地。推进集中式复合新能源项目,试点示范“新能源+”项目。加快推动分布式光伏项目。创新地热资源开发利用模式,提高云南省地热能利用比重。构建以绿色能源为主体的新型电力系统,为实现碳达峰碳中和目标贡献云南力量。深化煤炭领域供给侧结构性改革,以曲靖市、昭通市、红河州为重点,以楚雄州、大理州、丽江市、文山州、普洱市、昆明市为补充,发挥优质产能作用,进一步优化云南省煤炭产业布局。

统筹矿产开发利用空间。重点勘查铁、铜、铅、锌、铝土矿、稀土、钨、锡、钼、金、锂、钛、磷、煤炭等矿种,兼顾锰、银、镍、锗、铟、锑、钾盐、石墨、硅石矿等矿产。开展滇东北镇雄县磷矿、滇西北地区稀有稀土稀散矿产、滇东南铝土矿、西南三江成矿带(云南部分)战略性矿产等调查评价。保障铁、铜、铅、锌、铝土矿、锡、钨等金属矿产有效供给。提升金、银、铂、钯等贵金属矿产开发利用水平。强化稀有稀土稀散矿产开发利用。推进磷矿合理开发利用,稳定开采能力,保障资源供应。优化普通建筑用砂石土类矿产开发空间布局,引导集中开采、绿色开采,推进资源集约化、规模化利用。建设能源资源基地,构成保障能源资源安全供应的重要战略核心区域。布局38个国家规划矿区,作为资源安全稳定供应的重要保障区、接替区。合理规划重点勘查区和重点开采区,预留勘查开发空间。

健全能源供应网络。推动重大跨境电力输送,实施中国—东盟电力一体化工程。深入实施国家西电东送战略,优化通道送电。推进500千伏长新、禾甸、耿马、德茂、乐业等输变电工程建设。着力建设现代化农村配电网,补齐农网短板,全面解决供电卡脖子和低电压问题,巩固拓展脱贫攻坚成果,助力乡村振兴。合理布局天然气管道骨干网络,统筹省内外各种气源,形成以中缅天然气管道为主轴,构建以南环线、东干线、广西LNG外输管道复线(百色—文山)工程为主,覆盖云南省的“一横一环四纵”的天然气输送网络,加快形成以昆明盐矿盐穴储气库为主的储气体系。保障国家在云南省统筹布局的炼化一体化项目空间需求。加快国家骨干成品油管道省内支线建设,形成以昆明市为中心,连接绝大部分州(市)和消费区,实现从东、北、南三个方向与省外联通的输送网络,重点建设昆明长水机场航煤专线,建水—普洱—西双版纳、普洱—临沧—大理、大理—丽江、楚雄—攀枝花—华坪、曲靖—昭通—宜宾、保山—德宏等成品油输送管道。

优化能源和矿产开发空间。充分利用绿色能源富集、矿产资源丰富的优势,统筹能源和矿产开发空间布局、提升能源供应水平,促进能矿结合,将绿色能源和矿产资源优势转化为产业优势。利用东中部地区产业结构调整契机,优化绿色铝、绿色硅产能布局,延伸产业链。构建先进制造业集群,推进绿色能源和绿色制造深度融合发展。全力支持科技含量高、环境污染小、能源需求小的新型制造业发展壮大,助力先进制造业高质量发展。

第四节 支持“数字云南”新型基础设施建设

加快建设信息基础设施。加快跨境数字基础设施建设,建设中国连接南亚东南亚的信息大通道,支持昆明国际通信业务出入口局升级扩容,建设昆明国家级互联网骨干直联点。推进跨境贸易、跨境物流、跨境金融数字化发展,建设通信枢纽和产业合作平台。全面推进实景三维云南建设。服务构建高速泛在、集成互联、安全高效的信息基础设施,推动信息基础设施演进升级。加快5G网络商用规模化部署和应用,推进全光网省和千兆光网建设,构建融合应用的空间基础设施,推进云南省卫星导航定位基准站建设,统筹云南省算力基础设施布局,发展安全可扩展的区块链基础设施,加强应急通信及网络信息安全基础设施建设。加快补齐乡村信息基础设施短板,促进数字技术与农村一二三产业深度融合应用。积极开展卫星遥感、通信、导航定位等基础设施建设,构建先进空间基础设施体系。

积极布局建设融合基础设施和创新基础设施。利用新一代信息技术,推动社会治理和产业数字化转型,支持数字化基础设施建设。推进工业互联网平台建设,支持智慧交通、智慧物流、智慧能源、智慧医疗、智慧教育、智慧旅游、智慧城市、智慧乡村、智慧国土、数字体育、数字应急、智慧法治、智慧边防等融合基础设施建设,为经济社会数字化转型发展提供有力支撑。前瞻布局产业创新基础设施,支持建设一批创新平台。积极布局科研基础设施,为国家重大科技基础设施、技术创新中心、工程研究中心、产业创新中心、体育产业研究中心、企业技术中心等在云南落地提供空间保障。

第五节 统筹协调基础设施空间布局

推动建立重大基础设施廊道布局体系。统筹协调交通、水利、能源、环境、通信等区域重大基础设施布局,综合考虑耕地保护、生态保护、地质安全和城镇发展,编制基础设施廊道专项规划,在国土空间规划“一张图”上统筹基础设施空间需求,协调项目选址、布局和空间规模,确保各类需求空间布局不冲突。鼓励各类基础设施在预留廊道内布局,减少对国土空间的切割和过度占用,保障重大基础设施的建设和安全,形成空间布局合理、运行高效的基础设施骨架,支撑构建云南省国土空间总体格局。

推进基础设施低影响开发。基础设施廊道选址选线应在坝区外围布局,减少对坝区的分割和占用,合理避让自然灾害高风险区、生态保护红线、永久基本农田。促进区域性基础设施廊道共享,节约集约利用土地和空间资源。各项基础设施建设原则上不得压覆储量规模中型以上的矿产地。风光水电清洁能源生产基地应注意避让重要水源涵养区、自然灾害高风险区和野生动物重要栖息地。

保障重大基础设施用地。保障落实国家发展战略重大基础设施建设,统筹保障交通、水利、能源、新型基础设施、矿产及其他建设用地需求。重点提升孟中印缅经济走廊、中国—中南半岛和京昆、沪昆、广昆等通道功能,保障金沙江、澜沧江等流域大型清洁能源基地建设和页岩气、煤层气、地热等新能源基地建设。按照“确有需要、生态安全、可以持续”的原则开展前期工作,预留重大基础设施用地空间,加强节约集约用地。

第六节 增强自然灾害应对能力

加强自然灾害调查监测预警。建立自然灾害综合风险普查机制,以城市(镇)群地质灾害高易发区,以及云南省地震易发区和地震重点监视防御区为重点,开展自然灾害综合风险普查,提升重大自然灾害监测预警能力。建立灾害监测网,加密灾害监测站点,提升对地震、地质灾害的长期监测能力和对地质灾害、山洪、干旱的早期识别、立体监测和快速预警能力,强化灾害风险调查与评估成果的应用。

加强自然灾害综合防治。以地震易发区和地震重点监视防御区为重点,加强大震危险源探查,开展地震活动断层调查评价。开展城市活动断层探测,加强房屋建筑和基础设施的地震灾害风险监测和隐患排查,定期开展地震灾害风险评估,对抗震能力不足的房屋设施开展抗震加固,提升城镇地震安全韧性。加强地震灾害风险普查成果应用,作为国土空间规划编制的重要基础,引导城镇、工业布局合理选址,实现地震灾害风险精准防控。以滑坡、泥石流为重点,提高地质灾害防治能力,有效减轻灾害发生风险,最大限度降低对人民生命财产的威胁,减少灾害损失。加强河道、湖泊、季节性河流堤防建设,降低洪水威胁。做好水库、灌溉设施建设,实施滇中引水等跨流域水资源调配,加大找水力度,建设备用水源,提高抗旱能力。加强防火通道、林火阻隔系统、救援设施等防火基础设施建设,提高森林草原火灾综合防控能力。强化生物入侵、生物灾害防治、野生动物疫病防控,防治生物灾害。

统筹保障防灾减灾救灾空间。落实“从应对单一灾种向综合减灾转变”的要求,统筹抵御各类自然灾害。依据第三次全国国土调查和自然灾害调查监测成果,划示地震、地质灾害、洪涝等自然灾害综合风险重点防控区域,优化防灾减灾救灾资源的区域布局,保障区域型分布式网络化的应急设施、防灾减灾救灾设施和救援设施体系建设。在地质灾害高易发区限制新建项目,无法避让的,必须采取工程防治措施。结合全国自然灾害综合风险普查相关成果,明确自然灾害综合风险重点防控区域,指导州(市)、县(市、区)在国土空间规划编制中探索建立自然灾害红线约束机制,引导人口、设施、产业向更安全区域集中。危险化学品等重大危险源应按相关规范控制落实安全防护距离要求。

 

第十章 创新工作机制,保障规划实施

第一节 加强党的领导

强化党对国土空间规划的全面领导。深入学习贯彻习近平新时代中国特色社会主义思想,全面贯彻落实党的二十大精神,深刻领悟“两个确立”的决定性意义,增强“四个意识”、坚定“四个自信”、做到“两个维护”,不断提高政治判断力、政治领悟力、政治执行力,充分发挥党总揽全局、协调各方的领导核心作用,把党的领导贯彻到国土空间规划编制实施全过程全领域各环节。

落实各级党委和政府国土空间规划管理主体责任。坚持“多规合一”,不在国土空间规划体系之外另设其他空间规划。强化规划严肃性、权威性,规划一经批准,任何部门和个人不得随意修改、违规变更。加强对领导干部的国土空间规划管理培训,将国土空间规划执行情况纳入领导干部自然资源资产离任审计。

加强部门协同联动。省、州(市)、县(市、区)各有关部门应根据职责分工,制定本部门的国土空间相关专项规划。规划实施过程中的重大事项或重大调整,按照程序及时请示报告,确保重大决策部署落实到位。

第二节 加强规划传导和用途管制

强化规划纵向传导。以省级规划统揽省内各级国土空间规划,确保做到省、市、县、乡四级国土空间规划衔接有序、层级清晰、有利落实,防止“上下一般粗”和各自为政。下级规划应服从上级规划,上级规划要给下级规划预留合理空间,在牢牢把握底线约束等关键问题上,允许各地按照国家和省确定的规则,在市域、县域合理统筹城镇和乡村的生态、产业、居住、公共服务、基础设施等各类用地结构和空间布局。州(市)、县(市、区)国土空间总体规划依据《规划》编制,不得突破《规划》确定的约束性指标、三条控制线、空间管控要求等强制性内容,细化落实《规划》确定的主体功能分区、目标战略、总体格局、空间布局、区域协调、资源要素、生态修复、重大工程等内容,并依法开展规划环评工作。合理配置国土空间要素,优化城乡布局,统筹安排基础设施和公共服务设施,加强防灾减灾体系建设,提升城乡综合承载力和公共服务能力。突出地方特色,强化城乡空间形态控制,做好绿地、水体、历史文化遗存等重要空间的保护控制,提升城乡空间品质。城镇开发边界内的详细规划要遵循总体规划,不得违背总体规划确定的重大基础设施和公共服务设施、重要控制线、结构性绿地和水体等强制性内容,对具体地块用途和开发建设强度等作出实施性安排。城镇开发边界外的村庄规划,要落实上级规划确定的各类管控边界、约束性指标等管控要求,尊重村民意愿,反映村民诉求,合理安排村庄用地布局。

统筹规划横向传导。建立国土空间专项规划统筹管理制度,编制专项规划目录清单,实施全过程管理。强化国土空间总体规划对专项规划的指导约束作用,相关专项规划不得违背总体规划强制性内容。州(市)、县(市、区)人民政府应组织编制国土空间生态修复、城乡历史文化保护传承等专项规划,专项规划的编制应使用国土空间基础信息平台提供的统一底图。专项规划确定的发展方向、目标、总体布局、重大项目、重大政策等应当符合总体规划,并对总体规划明确的相关约束性指标及空间布局予以落实。交通、水利、能源、文物等相关专项规划在编制和审查过程中应加强与有关国土空间规划的衔接,审批前要将规划成果送同级自然资源部门进行国土空间规划“一张图”核对,确保衔接协调,批复后纳入同级国土空间基础信息平台,叠加到国土空间规划“一张图”上实施管理。各级各类国土空间规划编制过程中要充分听取相关部门意见,兼顾军事设施保护需要,并按照规定书面征求有关军事机关的意见。

强化国土空间用途管制。严格依据国土空间规划,实施国土空间用途管制。建立健全全域、全要素、全流程、全生命周期的国土空间用途管制制度,依据国土空间规划确定的分区和用途,制定不同功能、不同用途的转换规则,明确转换方向、条件和管控要求,加强地上地下、城镇乡村空间的统一用途管制。依据国土空间规划,统筹相关专项规划的空间需求,结合经济社会发展水平和节约集约用地状况等,科学编制土地等自然资源年度利用计划,统筹增量和存量,完善规划实施的时序管控。加强土地利用年度计划执行情况评估考核,对超计划用地的,扣减下一年度计划指标。健全完善用途管制全周期监测、全过程监管机制,对用途管制实施情况实行监督考核。

做好近期规划实施安排。各地在编制国土空间规划时,要与经济社会发展规划衔接,统筹考虑经济社会发展规划确定的目标、指标和重点任务等近期安排和远景目标,做好近期规划实施安排。

第三节 建立统一的国土空间基础信息平台

构建三维立体的国土空间数字化底版。依托时空大数据平台,基于实景三维中国时空基底,以基础地理信息成果和全国国土调查成果为基础,采用全国统一的测绘基准和测绘系统,统筹地理国情、森林、草原、水、湿地等专项调查和相关评价数据,融合人口经济社会等相关空间数据,形成覆盖全域、动态更新、权威统一的国土空间数字化底版。

建立国土空间规划“一张图”。建立健全专项规划协调衔接机制和国土空间规划逐级汇交机制,建成“多规合一”、图数一致、坐标吻合、上下一体的国土空间规划“一张图”实施监督信息系统,实现规划编制、审批、实施、监督等全过程在线管理。建立健全国土空间数据治理规则,完善国土空间数据共建共享机制。

建设国土空间规划实施监测网络。加强对资源环境承载能力和国土空间开发适宜性、国土空间开发保护状况的动态监测评估。加强对重要控制线、重大战略区域、重点城市等规划实施情况和重大工程、重点领域、突出问题等的监测预警。

第四节 建立健全规划实施机制

建立健全各级规划委员会制度。建立健全省、市、县三级国土空间规划委员会制度,发挥统筹协调和议事决策作用,完善各级国土空间规划委员会会议制度和议事规则,研究解决国土空间规划编制实施管理中的重大问题。

建立规划动态评估调整机制。依托国土空间规划“一张图”实施监督信息系统,按照定期体检和五年一评估的要求,结合年度国土变更调查和地理国情监测成果,建立健全各级各类国土空间规划实施监测评估预警机制,定期开展监测评估。依据国土空间规划评估结果,对国土空间规划进行动态调整完善,采取完善规划实施机制、优化调整年度实施计划等方式,确保规划确定的各项内容得到落实,并对规划实施工作进行反馈、按程序修正。规划实施过程中,因重大战略和项目实施、重大政策调整、经济社会发展条件发生重大变化、发生重大自然灾害等需要修改规划的,规划编制机关可以按程序修改规划,报原规划审批机关批准。

健全规划实施考核督查制度。基于国土变更调查成果,实施耕地保护一年一考核。强化规划评估和实施监督考核,将规划执行情况纳入自然资源和有关部门监管重点,以及自然资源督查工作重点,及时发现和纠正违反国土空间规划的各类行为。建立健全规划监督、执法、问责联动机制,创新监管手段,强化监督信息互通、成果共享,形成各方监督合力。强化纪检监察机关监督,对失职失责的领导干部依规依纪依法严格问责、终身追责。

强化全过程公众参与。搭建全过程、全方位的公众参与平台,建立贯穿规划编制、实施、监督及国土空间治理全过程的公众参与机制,保障公众依法及时获取规划信息并有效反馈意见,鼓励和引导社会组织成为公众代表参与规划实施,引导公众积极为规划建言。探索建立多方协商、共建共治的社区治理方式,引导和鼓励公众、企业等有序参与规划编制、决策和实施。加强规划信息的宣传和普及,建设规划展览馆,建立常态化宣传和交流互动机制,接受公众监督。探索建立健全责任(乡村、社区)规划师制度。

第五节 完善规划实施保障措施

建立健全法规政策体系。依据国家有关法律法规,推进地方性法规、政府规章的立改废工作,制定地方性国土空间规划实施、生态保护红线、城镇开发边界等管理政策。

完善规划实施配套制度。省级自然资源主管部门会同有关部门合力构建财政、投资、产业、人口、自然资源和资产、生态保护修复、环境保护、农业农村发展等配套制度。各级政府要细化分工安排,完善配套政策,促进国土空间规划各项任务落地实施。

完善主体功能区配套制度。建立不同主体功能区之间的协调互动和名录动态管理机制,引导资源要素跨行政区合理配置,促进区域功能优势互补、协同融合发展。各地各有关部门要根据农产品主产区、重点生态功能区、城市化地区等不同主体功能和叠加功能,加快制定与经济社会发展阶段相适应的配套政策。

完善不同主体功能差异化治理。农产品主产区要切实保护好耕地,稳定粮食生产,大力发展高原特色现代农业,加大农业基础设施建设的倾斜力度,探索建立耕地保护补偿和激励机制,健全耕地保护优先和提高农产品保障能力的绩效考核评价机制。重点生态功能区要保护和修复生态系统,维护生物多样性,提高生态产品供给能力,持续推进生态建设与生态修复重大工程,加大财政转移支付力度,与周边省市建立流域下游与上游之间横向生态保护补偿机制,探索生态受益地区与保护地区之间多元化补偿方式,逐步增加重点生态功能区转移支付规模,健全生态保护优先的绩效考核评价机制。重点生态功能区原则上禁止引入高耗能高污染产业,确有需要的应严格开展建设项目环境影响评价。城市化地区要深入实施新型城镇化战略,大力推进城市(镇)群、城镇带、都市圈、城镇圈建设,促进各类生产要素自由流动,增强中心城市、边境口岸城镇的综合承载能力,健全新型工业化、城镇化水平与质量并重、集约化发展优先的绩效考核评价机制。

 

附图:1.耕地和永久基本农田保护红线图

2.生态保护红线图

3.城镇开发边界图

4.三条控制线图

5.国土空间开发保护格局图

6.国家级和省级主体功能区分布图

7.农产品主产区格局优化图

8.重点生态功能区格局优化图

9.城市化地区格局优化图

10.生态修复和国土综合整治规划图

11.魅力空间布局规划图

 

附图1

耕地和永久基本农田保护红线图

 

 

附图2

生态保护红线图

 

 

附图3

城镇开发边界图

 

 

附图4

三条控制线图

 

 

附图5

国土空间开发保护格局图

 

 

附图6

国家级和省级主体功能区分布图

 

 

附图7

农产品主产区格局优化图

 

附图8

重点生态功能区格局优化图

 

 

附图9

城市化地区格局优化图

 

 

附图10

生态修复和国土综合整治规划图

 

 

附图11

魅力空间布局规划图

 

文章来源:云南省人民政府