无障碍浏览
长者模式
本站IPV6
瑞丽市司法局
返回栏目首页
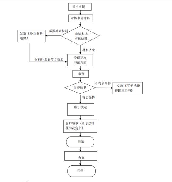
公民法律援助申请流程图
浏览量:3121 作者: 日期:2023/1/18
文章来源:
瑞丽市司法局
上一篇:
法治宣传融民俗 普法强基入人心
下一篇:
【暖心】“小刀所长”,真贴心!
主办单位:瑞丽市人民政府办公室
滇ICP备13000534号-1
滇公网安备 53310002000503号
联系电话:0692-4112233 政府网站标识码:5331020001 地址:瑞丽市民族街24号 邮编:678600